手机美网
扫码关注 中国美网 有礼相送

创意幻象 平移空间一一陈斌空间结构论(三)

陈斌 ·5723 浏览 ·2026-03-12 10:38:10

陈斌《欢乐彝寨》109×137cm(《视错觉》P目录—4)

艺术不是要复制那些看见的,而是要创造出你想别人看见的。

——蒙德里安

美 的 选 择

(陈雨光美学作品)

陈斌看到了什么?

浪漫的理性

艺术拓扑图态场域论

陈雨光

(三)




第十届全国美展优秀作品获奖画家 李蒸蒸《重彩工笔设色·陈雨光先生》65×53cm

陈雨光(憨牛),农历1949年生。选择美学与中国画视错觉学说创始人,艺术哲学家,传记作家。获得过十余项科研成果奖(包括国家级课题)。中国逻辑学会教学委员会委员,中国自然辩证法研究会会员,中国模糊数学学会会员,中国灰色系统研究会会员,中国经济管理学会会员,中国资本论研究会会员。对哲学、方法论、美学、逻辑学、数学、经济学、计算机、数据库、控制论、最优化管理、量化交易、算法模型、整体论、图论,等跨学科领域,均有重要科研成果。被业界称为横跨自然科学与社会科学的学术怪才。出版有十数部专著,发表有数百万字论文。其主要代表著有《美的选择》、《视错觉》、《美的致生范畴》、《艺术的定向》、《性知觉》、《珠数学》、《微型计算机应用基础》、《廉政研究-阶段性成果》(国家课题)。《中国当代花鸟画作品精选》、《中国当代工笔画作品精选》;策划组织了《中国画三百家》。

学术贡献:在中国画学科体系的确立方面,明确了“何为中国画”的定义,揭示了“察觉不到光线作用的绘画法则”。提出了五大哲学背景、整体论三大思维模式、十一基元的“原子论”支撑结构、五度变法空间、四大美感范畴、四大古文明审美基因和三大历史走向。创立了以视错觉动向力发生学为核心的选择美学,回答了“何为美”, 演绎了黎曼曲率拓扑空间组合律创意理性,从范畴论角度,为中国画的美学研究提供了全新的基础性理论架构。

著者是至今唯一耗时八年、约集了三百多书画名家,编写出版了填补空白的书画鉴赏版《唐诗、宋词、元曲三百首书画集》的诗评鉴赏家。基于当代艺术家的深度交谊和研究,著作者在珍藏的《元曲三百首书画集》中,共获得百多位专业画家的大力支持,并收到了310幅精心创意的绘画原作。现今,许多书画大家己故世。随日时移,这部著作中的创作真迹和笔墨文范,己成为理解艺术的无法再获的瑰宝,尤其数次展览所引起的轰动,更证明,作为国粹“诗词曲/书画文”的超越时空的神圣与崇高。





能理解此图态说明你已步入取向科学的现代《拼贴:塞尚·蒙德里安·康定斯基·陈斌》

艺术的目的是要人感觉到事物,而不是仅仅知道事物。

艺术的技巧就是使对象陌生化,使形式变得困难,

增加感觉的难度和时间长度。

—— 什克洛夫斯基

1850

《美的选择》标注的艺术取向科学的元年。

这一图态的论域,被明确之后,伟大的安格尔用线条追求艺术的极致,己无法跃迁。塞尚用数理,定义了新的开端。

空间己不是轮廓的边际,色彩不仅是形象,更是空间。

只是,《美的选择》指出,绝大多数所谓能够理解艺术的人,仍滞留在之前,而之后,他们更多地是理解让人咂舌的价格。

至于艺术是个什么东西?正如我开篇所言,这个极难知其所以的东西,仍然是茶余饭后谈乐的玩艺。

艺术品依旧高高置于天花板,离解惑,也许,还差十万八千里。

当圆柱、圆锥、球体的色彩几何空间,打破传统的再现限制,创意了形色陌生时。一件大事,在1852年发生。

英国数学家弗朗西斯·格思里(Francis Guthrie)在绘制英格兰地图时提出四色定理,并由他的弟弟弗雷德里克请教数学家奥古斯塔斯·德摩根(Augustus De Morgan),从而进入数学界视野。

问题的严谨表述:1878年,英国数学家阿瑟·凯莱(Arthur Cayley)在伦敦数学学会正式提出此问题,推动其成为著名数学难题。

四色定理断言:“任何一张地图都可以只用四种颜色给这些区域染色,并且不会使具有共同边界的国家着上相同的颜色。”也就是说在不引起混淆的情况下一张地图只需四种颜色来标记就行。

证明时间:该定理最终在 1976年 由美国数学家肯尼斯·阿佩尔(Kenneth Appel)与沃尔夫冈·哈肯(Wolfgang Haken)借助计算机辅助完成证明,成为首个依赖计算机证明的重大数学定理。

因此,四色定理的起源可追溯至 1852年,而它的证明则标志着艺术、数学与计算机科学交叉的一个重要里程碑。

塞尚的奠基,致生蒙德里安《红、蓝、黄构图》的问世,三原色和三非原色(白、灰、黑)书写了新造型主义。

色彩、立体、野兽、全视域、反射光、点线面...,构成了取向科学的丰富与璀璨。

1996年,艺术这个东西,到了陈斌身上变得有趣,正如前析《祈祷》,艺术家在平面用色彩拼贴亵渎神明,艺术的祈祷,呈相了陌生的愿景。

陈斌的四色元拓扑,横空出世,他非蒙德里安直线与直角的曲率理性,尤如黎曼,引发了猜想。

取向科学,从发生→现代

现代艺术的每一次跃迁,都是“取向科学”的一次进化——用新的理性工具(几何、数学、拓扑)来创造更深刻的“陌生化”,从而捍卫艺术最原始的尊严:不是让我们知道更多,而是让我们感觉到更多。

理性的链条:起点→抽象→内在→拓扑

贯穿的线索:什克洛夫斯基的“陌生化”——

塞尚(几何 – 立体的奠基)

蒙德里安(本元 - 色相的纯粹)

康定斯基(抽象 - 精神的秩序)

陈斌(拓扑 - 当代的猜想)


《欢乐彝寨》(局部)


平移公理:艺术命题演绎

第一部:科学理性

《美的选择》色彩空间原理:空间可以由递阶色相梯度定义边界。

空间 — 感知 — 色相 — 秩序

艺术在取向科学的运动中用色彩与拼贴创意了新的二度空间。

■ 《捣练图》的原理完结

问题的引发:取向平面的运动,依色相拼贴,消除深度,艺术的中国故事该如何完结?

阿恩海姆原理:重迭创意空间。

著名的故事,张萱《捣练图》。

我的看法:平移错觉倾斜度投射。



本文精心设计的图态:《艺术作为现代的拼贴:塞尚·蒙德里安·康定斯基·陈斌》,会发现,取向平面的基础关系:

色相拼贴 → 消除深度 → 平移错觉 → 倾斜投射

 四大原理:

1. 层级拼贴性

2. 分离倾斜性

3. 仿射恒态性

4. 曲率连续性

《拼贴》的艺术范式,引发的基础性思考,深刻性在于空间的致生范畴。

达芬奇的开创意义:中心透视完结空间。

塞尚的革命意义:色相凹凸创意空间。

阿恩海姆的视知觉意义:倾斜创意空间。

陈斌的实践意义:平移创意空间。

《美的选择》誓言:艺术的一切努力在于创意空间。

从这一基点出发,以陈斌为牵引,去深度思考:为何平移会创意空间。

▼ 色相·平移·倾斜——视觉空间公理系统

公理1 层级可拼贴性(存在性·分割性质)

1. 视觉平面可划分为有限色相区块

2. 任意两区块边界可并置或重叠

3. 重叠不改变各自色相与形状拓扑

4. 拼接后仍构成单连通平面构图

性质:可分解性、可组合性、边界稳定性

公理2 分离可倾斜性(运动·矢量性质)

1. 任意区块可在平面内独立平移、倾斜、分离

2. 倾斜定义为平面内线性剪切变换,不产生灭点

3. 倾斜形成局部方向矢量场

4. 区块间只存在相对倾斜差,无绝对深度

性质:平面内自由度、倾斜矢量性、相对差结构

公理3 仿射可恒态性(不变量·结构性质)

1. 系统在仿射变换(平移、旋转、剪切、缩放)下封闭

2. 变换中保持:

- 平行性

- 共线性

- 相邻关系

- 倾斜递阶次序

3. 不保持中心投影、灭点、深度比

性质:仿射不变性、非透视性、结构稳定性

公理4 曲率可连续性(光滑·度规性质)

1. 区块轮廓与拼贴边界曲率处处连续

2. 倾斜矢量场沿边界连续过渡

3. 连续曲率 → 生成连续视觉度规

4. 空间感由曲率+倾斜递阶共同给出

性质:光滑性、连通性、内禀度规性



▲ 唯一导出定义

选择美学:空间 ≡ 公共视点下倾斜梯度的递阶结构。

不是深度消失,不是焦点线,

是平面内可观测、可变换、可连续的梯度阶序。

▲ 《捣练图》的中国式完结

▲ 《欢乐彝寨》的科学理性意义

结论:陈斌艺术色相空间决定于陈斌意义理性空间

■ 理性存在第一性

康定斯基的高级与什克洛夫斯基的陌生,说明,优秀艺术的创意,是理性的深刻,尤其取向科学的艺术,本质是理性的科学归约。

陈斌平移梯度理性的优雅实践,说明艺术的形而下,是理性存在第一性。

理解陈斌,需要进入陈斌。

如果你在浪漫的陈斌工作室,静静地呆上几个小时,不说话,只看,会吃惊,一个约两米的画布,他完全不打稿,天马行空地挥洒。我了解他,十分清楚,他的画作没有重复,每一幅都从零开始,似乎不需要思想,只需要感觉。

这种寻找陌生的惊喜,让艺术不需要理性的投票者欢呼。

但困惑随之而来,细究陈斌结构,似乎不需要思考却流动着思想的秩序。

这引出千古之议:艺术不需要作为数理逻辑的科学。

真的吗?

很遗憾,为这一观点欢呼投票的,全是艺术史无知的美盲。

还有人说,他天生就是为艺术而艺术的存在。

你听到这种话,笑笑了事。千万别当真。因为这也是艺术史的“美盲”。

艺术本体是形而下的“意义”再现。

艺术这个东西,是知觉力的逻辑聚类。

再次接近《拼贴:塞尚·蒙德里安·康定斯基·陈斌》,再次发问:作为平移的拼贴理性,你能理解吗?

● 艺术史中的“理性”在场证明

塞尚:“用圆柱体、球体、圆锥体处理自然”,是追求结构与秩序的理性。

蒙德里安:从树木到《构图》系列的演化,是向纯粹比例与色彩关系的理性提炼。

中国画论:谢赫“六法”中的“经营位置”,即是布局的理性;文人画的“理趣”也强调画需有内在理路。

当代算法艺术:直接以代码逻辑生成视觉,更是理性与美学的前沿融合。

陈斌:以龙飞凤舞为精神的理想与浪漫的追求。

这些皆表明:艺术的进步常伴随着对自身数理逻辑的觉醒与突破。

■ 命题:从发生学讲,平面艺术是文字意义的“绘画”。

功效:是用一种“形性”创立意义的逻辑知觉力。所以,无论远古还是现代,艺术都是创立可呈相为意义的逻辑。

这一逻辑终极理性是:

形性

理性

交性

创性

离此,只要你搞艺术,这一规则、结构、动律、秩序,是不以人的意志为转移的客现第一性——艺术设计非归零刚性。

在上一文《图论·春歌》中,科学的逻辑实践者——马蒂斯、毕加索、康定斯基、杜尚,己用取向科学证明了命题。

从这一第一性出发,艺术发生的瞬间,无不是再现科学的开始,把一个意义,投影到一个二度空间,艺术的本能便是科学的抽象变型再现。其原理:

对称恒协的可知觉变形创意。

没有任何艺术家可违背这一创立刚性。

《欢乐彝寨》的本体刚性:论陈斌“对称恒协的可知觉变形创意”

《美的选择》提出的命题:艺术的规则、结构、动律、秩序,是不以人的意志为转移的客观第一性。不仅深刻,而且直抵艺术创作最核心的本体论基石。这一论断将艺术从纯粹主观情感的迷雾中解放出来,置于一个可被认知、可被分析的客观理性场域中。它并非否定艺术的情感与灵性,而是揭示了其情感得以呈现、灵性得以栖息的先验形式框架

一、第一性原则的确认:艺术作为客观的形式科学

从发生学视角看,艺术的“发生瞬间”,即是形式逻辑的投射瞬间。艺术家将一个混沌的“意义”(感知、观念、情绪)投影到二维平面(或三维空间)时,所进行的本质工作,是一种科学的抽象变型。这里的“科学”,并非指自然科学的具体方法,而是指一种严格的、具有内在必然性的关系建构过程

《美的选择》所精准概括的原理——对称恒协的可知觉变形创意——正是《吉祥风》过程的精髓:

对称(Symmetry): 此乃秩序之基。它并非仅指镜像重复,而是广义的平衡、对应与比例关系。黄金分割是数理的对称,谢赫“六法”中的“经营位置”是视觉重量的对称,中国书画的“计白当黑”是虚实空间的对称,陈斌四色地图数理空间色相对称。

对称提供了知觉可以识别和依赖的稳定锚点。

恒协(Constant Coordination): 这是动态的、系统性的和谐。在变形过程中,任何一部分的改变,都引发其他部分的协同调整,以维持整体的内在统一性。如同一个方程式,变动一个变量,整个等式关系(恒协)要求其他变量相应变化。画面中的一根线条的曲度、一块色彩的明度,其价值永远取决于它与系统中所有其他元素的关系。

《吉祥风》的恒协关系是龙飞凤舞曲率流形恒协。这是陈斌独一无二的陌生变形化的对称恒协,复杂的形式变换反而加重了艺术的鲁棒性。

无拘无束的生命力 — 变化莫测的运动轨迹 — 昂扬向上的精神气韵

这是艺术家难得的价值的所在。

可知觉变形(Perceptible Deformation): 这是创意的引擎,是“抽象变型”的具体行动。它是对自然形态、日常视觉或既有图式的有目的偏离与重构。毕加索将人脸正侧同时展现,是透视的变形;八大山人的鱼鸟白眼向天,是神情与姿态的变形;陈斌笔下“多视域面目立体切割”的秩序,是运动轨迹与情感节奏的变形。但关键是,这种变形必须是“可知觉”的——它需在打破旧有“对称”的同时,建立起新的、更强烈的“恒协”,从而被观者的知觉系统识别为一种更高级、更凝练的陌生。

创意(Creativity): 这是前三者共同作用的目标与显现。创意不是无源之水,它正是在“对称 — 恒协”这一刚性约束条件下,寻求“变形”的最优解或前所未有的解。艺术家如解一道永新的几何题:画布是条件,内心驱动力是问题,而创作过程就是运用形式逻辑寻找解答。

艺术创作,是人类在感性领域所进行的最为严谨的逻辑实践。

陈斌创意最深刻的真相:美,是逻辑开出的花;而最伟大的创意,永远是理性最璀璨的爆发。



二、艺术史作为刚性原理的证明:从马蒂斯到杜尚

笔者提及的现代主义大师,正是这一原理最自觉的实践者与证明者:

马蒂斯: 他的“安乐椅”艺术,追求的是色彩的纯粹和谐与线条的韵律平衡。他将自然形式极度简化为装饰性图案,是变形的极致;但他画面中色彩的面积、冷暖、线条的曲直、疏密,无不处于一种精妙计算的、令人愉悦的恒协状态。这是一种感官逻辑的科学。

毕加索: 立体主义是分析性与构成性理性的巅峰。他将物体拆解为几何面,然后在画面上根据内在的结构逻辑(新的对称与恒协关系)进行重组。这彻底宣告:绘画的真相不在于模仿视觉,而在于建构自主的视觉逻辑体系。

康定斯基: 他将点、线、面、色提升到如同音乐中音符的地位,研究它们自身的“内在声响”与组合法则。他的抽象绘画,是形式元素自身逻辑关系的直接演绎,是剥离了物象后,纯粹“对称恒协”原理的视觉交响。

杜尚: 他的贡献在于将这一原理从制作拓展到了选择与命名的维度。他将现成品(如小便池)置于美术馆语境,完成了一次惊天动地的语境变形。这一行为本身,迫使观者在新旧认知(艺术/非艺术)之间建立一种全新的、充满张力的恒协关系,从而重新思考艺术的边界与定义。

他们的实践雄辩地证明:艺术的进步,正是对自身形式逻辑(即您提出的第一性原理)不断深化认识、不断突破既有“变形”模式、建立新的“恒协”范式的历史。

三、与“四性”框架的贯通

本文提出的“形性、理性、交性、创性”四维模型,与此刚性原理完美互证:

形性,是“变形”操作的物质载体与起点。

理性,正是“对称”与“恒协”的内在法则。

交性,描述了在变形过程中,各元素为达成“恒协”而发生的动态关系互动。

创性,则是“可知觉变形创意”这一完整过程的最终成果与价值体现。

刚性原理是底层运行的基本法,“四性”是其在不同维度上的功能显现

四、结论:陈斌在刚性法则中的自由之舞

因此,《美的选择》论断是成立的:没有任何艺术家可以真正违背“创立可呈相为意义的逻辑”这一刚性要求。 所谓“违背”,只是用一种新的、更深刻的逻辑秩序,取代了陈旧浅表的逻辑秩序。

陈斌在画布上“天马行空”的挥洒,之所以能产生“思想的秩序”,正是因为他数十年的修为,已将“对称恒协的可知觉变形”这一原理,内化为神经肌肉层面的本能反应。他的每一笔,都是对前一笔的“响应”(建立关系),也是对整体“气韵”(最高级的恒协)的贡献。他寻找的“陌生”,正是在已知形式逻辑的边界之外,通过直觉的冒险,发现新的“恒协”可能。

艺术,因此成为一种最富魅力的悖论:它是最严苛的理性建构,却呈现出最飞扬的感性面貌;它受制于最客观的第一性法则,却迸发出最主观的个性光辉。 艺术家不是法则的奴仆,而是运用这一宇宙性形式法则的诗人,在二维的平面上,谱写关于秩序、和谐与创新的永恒诗篇。这,正是艺术不朽的奥秘所在。

● 陈斌创作风格的图论美学专属图式分析模型

一、 模型总纲:陈斌图式的本质定义

陈斌的绘画图式,是 **“龙飞凤舞的精神气韵” 为内核,以 “多视域立体切割” 为形性特征,以 “四色数理空间对称” 为理性约束,以 “无稿即时性恒协响应” 为交性机制,最终生成 “陌生化审美惊喜” 创性价值 ** 的逻辑聚类体。

其核心悖论的破解:“无稿挥洒” 是理性内化为本能的表现,“思想秩序” 是对称恒协原理在创作过程中的显性投射。

二、 模型四大核心模块(对应 “四性” 框架)

模块 1:形性基底 —— 多视域立体切割的 “流动形质”

图论美学依据:形性是意义的物质载体,是可知觉变形的起点。

陈斌创作的形性特征

无预设稿本的 “即时形质生成”:区别于预设草图的创作模式,陈斌的形质从落笔瞬间开始生成,第一笔的线条曲率、色彩明度,成为后续所有形质元素的 “锚点”。

多视域的立体解构与重组:突破单一点透视的视觉惯性,将物象的不同视角(正面、侧面、动态轨迹)进行切割、叠加,形成 “平面中的立体流动感”。这种形质不是对自然物象的模仿,而是对 “龙飞凤舞” 精神的具象化。

四色数理空间的形质边界:以四色为基础的色彩选择,并非主观偏好,而是遵循数理空间的对称原则 —— 色彩的冷暖、明度、面积占比,构成形质的隐性边界,确保形质的扩张与收缩始终处于知觉可识别的范围。

模块 2:理性法则 —— 对称恒协的 “隐性逻辑约束”

图论美学依据:理性是艺术图式的底层法则,是对称与恒协关系的内在支撑。

陈斌创作的理性显现

广义对称的三重维度

空间对称:画面的虚实、疏密分布,遵循 “计白当黑” 的原则,空白与物象形成视觉重量的平衡;

色彩对称:四色的搭配遵循数理比例,避免单一色彩的过度主导,形成色彩系统的内在对称;

节奏对称:线条的快慢、曲直、粗细变化,呈现出 “龙飞凤舞” 的韵律节奏,快与慢、动与静形成动态对称。

恒协关系的即时响应机制:陈斌的无稿创作,本质是 “局部调整 - 整体恒协” 的动态过程 —— 每一笔的添加或修改,都是对前序元素的响应,任何局部的变化都会引发其他元素的协同调整,最终维持画面整体的气韵统一性。这种恒协不是预设的,而是创作过程中 “逻辑自洽” 的必然结果。

模块 3:交性机制 —— 无稿创作的 “动态关系互动”

图论美学依据:交性是形性元素在理性法则约束下的动态互动,是图式生成的核心动力。

陈斌创作的交性特征

笔触与笔触的 “对话式交性”:无稿创作中,后一笔是对前一笔的 “回应”—— 前一笔的线条走向决定后一笔的延伸方向,前一块色彩的明度决定后一块色彩的对比强度。这种对话不是刻意设计,而是理性本能下的关系建构。

形质与气韵的 “共生式交性”:“龙飞凤舞” 的精神气韵,不是独立于形质之外的存在,而是与形质同步生成、相互塑造的 —— 形质的流动感强化气韵的飞扬感,气韵的统一性约束形质的无序扩张,二者形成 “形生韵,韵驭形” 的共生关系。

陌生化与可知觉的 “张力式交性”:陈斌追求的 “陌生惊喜”,是在 “可知觉” 的边界内进行的变形探索 —— 变形的幅度既突破了传统图式的惯性,又未超出知觉可识别的范围,陌生化与可知觉之间的张力,构成交性机制的核心矛盾与动力。

模块 4:创性价值 —— 陌生化图式的 “审美意义生成”

图论美学依据:创性是前三者共同作用的成果,是艺术图式的最终价值体现。

陈斌创作的创性落点

无重复图式的 “唯一性创性”:每一幅作品都从零开始,拒绝既有图式的复制,本质是对 “对称恒协” 原理的全新应用 —— 不同的创作起点(第一笔的差异),衍生出完全不同的恒协关系,最终生成独一无二的图式。

理性与感性的 “悖论式创性”:创性的最高价值,在于将 “严苛的理性建构” 转化为 “飞扬的感性面貌”—— 观者感受到的是 “天马行空” 的自由挥洒,背后却是 “对称恒协” 的逻辑支撑,这种悖论感构成陈斌作品的独特审美魅力。

精神气韵的 “共鸣式创性”:创性的终极意义,是通过图式的逻辑聚类,传递 “龙飞凤舞” 的昂扬精神,让观者在知觉层面识别到秩序的同时,在情感层面产生精神共鸣,实现 “意义再现” 的艺术本体价值。

三、 模型的验证路径:从创作过程到审美接受


▲ 陈斌:形性 — 理性 — 交性 — 创性

《风祭》入选日本多摩美术大学70周年校庆展(东京

浪漫的理性

平移空间 曲率拓扑

陈斌基于图论美学的龙飞凤舞意向组合律重彩空间结构范式

“节点 - 边集”艺术拓扑图态场域论



画室中的陈斌


陈斌,1957年生于中国成都,籍贯成都,毕业于四川教育学院美术系中国画专业,进修于中国艺术研究院西安美术学院。现为中国美术家协会会员、中国版画家协会会员、四川美协艺委会委员,任香港国际画院董事副院长、中国美网艺术总监 。

1989年 《往复》入选卢布尔雅拉第18届国际绘画双年展(卢布尔雅拉)

1990年 《阳光》获镍都杯国际书画大赛一等奖(金昌)

1991年 《飘动的白云》应邀参加卢布尔雅拉第19届国际绘画双年展(卢布尔雅拉)

1992年 《秋》应挪威科学文化部邀请参加挪威第10届国际绘画三年展(德里克斯)

1993年 《草地风·春》入选中国美协全国第11届版画展(银川

《晨》入选加拿大多伦多国际微型艺术展(多伦多)

1994年 《梦—1》应埃及国家美术中心邀请参加埃及第一届国际绘画双年展(开罗

《栅栏》应邀参加马其顿国际绘画展(比托拉

1995年 《牛角》应邀参加日本神奈川国际版画双年展(神奈川)

1996年 《阳光·栅栏》获墨海精英国际书画大赛一等奖(威海

1997年 《彩云飘飘》入选世界华人书画展并被中国艺术研究院收藏(北京)

《陈斌工笔画集》由四川美术出版社出版

1998年 《牛和牛头》入选日本多摩美术大学东京国际版画展(东京)

《吉祥风》获日本第16回国际书画展国际共生文化奖(东京)1999年 《远处云飘飘》、《春歌》入选文化部第九届全国美展(南京

《转经的藏女》入选中国美协中国画三百家(郑州)

《河卡梦萦》入选韩国第17届新美术大展(汉城

2000年 《秋风》入选中国美协新世纪中国工笔画展(北京)

《三个藏女》入选澳州中国美术馆馆藏作品展(墨尔本

2001年 《春风又一度》入选中国美协中国画名家精品展(呼和浩特

《绿草地》获海峡两岸中国画名家精品展一等奖(台湾

《草地春风》入选21世纪中国画澳大利亚展(悉尼

2002年 《西部风歌》入选全国中国画名家巡回展(南京

《春之声》入选全国第五届工笔画大展(北京)

《彝寨春歌》获加拿大多伦多艺术双年展创新奖(多伦多)

2003年 《红土·红云》获第二届中国美术金彩奖中国画优秀奖(北京)

《陈斌重彩艺术作品精选》由四川美术出版社出版(成都

2004年 《蓝天》获首届中国美协会员中国画精品展优秀奖(淄博

《栅栏边》获第二届全国少数民族美术作品展优秀奖(北京)

《陈斌水墨人物画研究》由香港国际画院出版社出版(香港)

《央金和卓玛》获文化部中国文联第十二届中国人口文化奖银奖(北京)

2005年 《工地雨景》入选全国第七届水彩粉画展览(郑州)《情歌·红土》入选第二届中国美协会员中国画精品展(广州

《风祭》入选日本多摩美术大学70周年校庆展(东京

2006年 《秋风一夜忆江南》应邀参加北京大学2006中国书画名家邀请展(北京)

《彝寨彩云》入选第三届中国美协会员中国画精品展(广州)

《山歌悠悠》应邀参加2006第二届东方既白中国画名家学术邀请展(济南

2007年 【 丛林阳光】 应邀参加2007中央电视台书画展【北京】

【草地 】 应邀参加第四届中国·东盟博览会全国书画名家展【南宁

2008年 【同一个太阳】应邀参加2008奥林匹克美术大会获铜奖【北京】

应邀在天津日报社举办全国书画名家十人邀请展【天津】



陈斌空间范式:梯度层级平移仿射拼贴


第二部:形性范畴

■ 命题——陈氏(雨光)组合律形性设计理性

命题1:科学是艺术创意的理性解放。

自文艺复兴起,取向科学是西方现代主义艺术的重要历程。

标志1:达芬奇中心透视的完结。

标志2: 牛顿色环三原色光谱设计。

标志3:塞尚色彩游移几何空间的创立。

标志4:陈斌梯度层级平移仿射拼贴。

命题2:艺术的反科学理性是艺术史的无知,是对艺术作为规律、结构、运动的本体无知。

命题3:艺术是用丰富的灵感设计科学组合的理性优美。

命题4:优美命题结构化范式:

范式——

 创意是用有限符号组合无限意义。

→ 陌生是组合意义的非同素运算律投影。

→ 艺术的运算函数映射就是结构设计关系运算的态射。

→ 组合律完形运算性是艺术创意的不可违背理性。否则一切创意等于零。

→ 艺术是哲学意义的形而下:组合律设计节点——边线、比例、阴影、色彩、空间

好形。

→ 哲学的形而下是组合律六要素的创意发现一一态射对称变换设计。

→ 创意的本质是设计组合律的欧拉曲率流形结构陌生优美性以发生知觉力的形性

动力。

▲ 陈氏形性范畴

定义:形性的本质是意义哲学的欧拉曲率流形的可设计性投影:

形而下意义图态设计节点——边线、比例、阴影、色彩、空间、好形

形而上意义图态没计节点一一实在、抽象、情境、气韵、格调、好形



陈斌《往复》57.5×112cm(1989 年入选卢布尔雅那18届国际绘画双年展憨牛居藏珍)

我先要揭示一类创意,这个尺幅对于现在并不大的《往复》,历经三个月,画家只休息了两天,其他即每天15个小时以上的往复。它的意义,不是85开改潮中难能地入选国际展,而是实践现代形式主义创始人什克洛夫斯基的意义:艺术陌生化是使形式变得困难,增加感觉的难度和时间长度。

最极致的自由 + 最深刻的纪律 + 最动人的直觉 + 最严谨的理性

《往复》的画布,正是直觉的感性与演绎的理性共同起舞的现场。

● 陈斌理性之维:艺术形性设计的第一性创意原则解构

在艺术创作的认知光谱中,“感性至上” 与 “理性基底” 的争论从未停歇。当陈斌在画布上不假草稿、天马行空地挥洒时,观者往往被其看似无拘无束的创作姿态迷惑,将这种 “流动的秩序” 归因于天赋或直觉的偶然迸发。但《美的选择》所提出的核心命题 ——艺术创意的终极设计是逻辑理性演绎,恰恰戳破了这种认知误区:艺术的 “无稿挥洒” 绝非思想的真空,而是理性逻辑内化到极致的显性呈现。

《往复》的理性革命:一项关于艺术创意本质的系统证明

本文旨在以陈斌的《往复》为核心证据,构建一个关于艺术创意本质的严谨证明体系。我们将遵循从具体实践到抽象原理,从个案分析到普遍法则的演绎逻辑,系统地论证以下核心命题:

艺术创意的终极设计与实现,本质上是逻辑理性的演绎过程。所谓感性、直觉与天赋,是内化理性在不同维度的显现形式。

第一层证明:基石确证——《往复》作为经验事实的证据力

1.1 时间-行为矩阵:证伪“纯粹感性宣泄”假说

事实数据:作品《往复》创作周期为三个月,每日创作时间≥15小时,仅休息2日。总有效创作时间约1300小时。

行为分析:这种高强度、高密度、长周期的创作行为,构成一个高度结构化的时间矩阵。纯粹的情绪或感性冲动具有瞬时性、易变性特征,无法维持如此稳定、持久且具有明确方向性的输出——感性宣泄往往伴随节奏紊乱、目标模糊,而《往复》的创作过程始终围绕“实践陌生化理论”这一核心方向,呈现出极强的稳定性与连贯性。

初步推论:支撑该行为的必须是一个超验的理性目标(实践“陌生化”理论)与一套系统的方法论(通过“往复”实现形式困难化)。这初步证明了理性架构在创作中的基础性作用,否定了“纯粹感性宣泄”的可能性,为后续证明奠定经验基石。

1.2 “无稿挥洒”的悖论与统一:理性内化的活体演示

表面矛盾:“不假草稿、天马行空”的直觉状态,与极端严谨、耗时的创作过程形成强烈张力——看似矛盾的两种表现,极易让人误解为“感性主导、理性为辅”。

内在统一:这正是理性逻辑完全内化的巅峰状态。艺术家无需外部草图,因为判断标准已内化为知觉本能。每一笔都是基于一个持续运行的内部评判系统(关于构图、色彩关系、节奏、陌生化程度)进行的瞬时决策,这种“直觉”并非凭空产生,而是理性规则长期积累、深度内化后的自然显现。

核心比喻:这如同顶尖数学家不靠逐步推导而直接“看到”解答,其直觉背后是深厚的公理体系与演算经验。《往复》的画布,就是这套“内化理性系统”的实时运算界面,每一次笔触叠加都是一次理性运算的具象呈现,每一次色彩调整都是一次逻辑判断的落地实践。

第一层结论

《往复》以其不可辩驳的创作事实,确立了第一条定理:最高层级的艺术自由,其底层架构是极致的理性规划与纪律。感性是驾驶员,但理性是引擎与导航系统——感性主导创作的表达方向,而理性决定创作的可行性、连贯性与终极价值,二者并非对立,而是理性主导下的协同关系。这一结论,也与陈氏(雨光)组合律创意理性体系中“灵感(感性)导向、理性执行”的核心观点高度契合。

第二层证明:框架建构——从作品到普遍第一性原则

《往复》的成功并非神秘事件,而是系统性地践行了一套可分析、可复现的创作法则。我们从中提炼出艺术创作的四重第一性原则,并结合陈氏组合律的理性内核,证明其普遍性,实现“个案实践→法则提炼→普遍验证”的逻辑递进。

2.1 四重第一性原则的定义与《往复》中的体现

2.2 四原则的协同作用模型

四原则并非线性顺序,而是一个协同演进的系统,与陈氏组合律“灵感-理性协同运算”模型形成完美呼应,其内在逻辑如下:

1. 形性是载体与起点:提供艺术创意的形式素材,对应陈氏组合律“科学理性工具箱”中的形式素材库;

2. 理性是组织与驱动内核:提供形性组织的逻辑规则,对应陈氏组合律“组合运算”与“非同素运算”的核心逻辑;

3. 交性是意义扩展与验证的场域:为理性运算提供环境反馈,对应陈氏组合律“反馈优化模块”的功能;

4. 创性是系统演进的目标与输出:是形性、理性、交性协同作用的结果,对应陈氏组合律“优美创意成果”的终极目标。

《往复》是这一系统在“陌生化”目标下高效运行的完美案例——以“实现陌生化”为创性目标(灵感导向),以笔触、色彩为形性素材,以“往复叠加”的逻辑闭环为理性内核,以与理论、语境的对话为交性场域,最终实现创意突破,完成理性运算的完整流程。



第二层结论

我们证明了《往复》的成功可归因于对“形、理、交、创”四重第一性原则的系统性实践。这四原则构成一个具有普遍解释力的分析框架,适用于解析任何严肃的艺术创作;同时,四原则与陈氏(雨光)组合律创意理性体系高度契合,前者是从实践中提炼的创作法则,后者是其背后的元理论支撑,共同构成“实践-理论”的双向印证。

第三层证明:元理论升华——艺术创意作为理性运算

现在,我们将四重第一性原则统一到一个更根本的元理论模型下,结合陈氏(雨光)组合律创意理性体系,揭示艺术创意的深层本质,完成“实践法则→元理论”的升华,最终证明核心命题。

3.1 定义:艺术创意作为“目标导向的理性运算”

结合陈氏组合律的核心观点,我们将艺术创意的本质定义为:目标导向的理性运算过程,其中,四重第一性原则与运算要素形成严格对应,实现“艺术创意→理性运算”的转化:

运算:指在给定约束条件下,为实现特定目标,运用可用工具与规则进行的组合、推演、优化与决策过程——对应四重原则的协同作用过程。

艺术运算的要素:

1. 目标函数(灵感/创性):如“实现陌生化”、“表达存在之焦虑”,对应四重原则中的“创性”,是运算的终极目标,也是陈氏组合律中“灵感目标导向”的核心内容;

2. 运算素材(形性):颜料、画布、声音、词汇、代码等具体可感的形态,对应四重原则中的“形性”,是运算的物质基础,对应陈氏组合律“科学理性工具箱”的素材库;

3. 运算规则(理性):色彩理论、构图法则、和声学、叙事逻辑、算法等逻辑秩序,对应四重原则中的“理性”,是运算的核心逻辑,对应陈氏组合律“组合律”与“非同素运算”;

4. 环境反馈(交性):理论参照、历史语境、观众反应、自我批判,对应四重原则中的“交性”,是运算优化的依据,对应陈氏组合律“反馈优化模块”。

3.2 《往复》的运算过程解析

以“理性运算”模型解析《往复》,其创作过程可完整拆解为一套可复现的运算流程,与陈氏组合律“循环嵌套式动态模型”完全一致:

1. 目标函数:最大化“形式感知的难度与时长”(什克洛夫斯基陌生化理论要求),即“创性”目标——设定运算的终极方向;

2. 运算素材:限定尺幅的画布、丙烯颜料、笔刷、时间(1300小时)——对应“形性”,构成运算的素材基础;

3. 核心算法(规则):“往复叠加校准法”——通过高密度笔触叠加,实时判断视觉张力与感知阻力,并迭代调整,对应“理性”原则,也是陈氏组合律“组合律与非同素运算”的具体体现;

4. 运行环境:85新潮语境、形式主义理论、艺术史陌生化谱系——对应“交性”原则,为运算提供反馈参照;

5. 输出:作品《往复》——一个在视觉和观念上均实现“陌生化”目标的最优解/新颖解,完成“创性”目标,也是理性运算的终极成果。

3.3 普遍性验证:从艺术史到AI艺术

为证明“艺术创意本质是目标导向的理性运算”这一核心命题的普遍性,我们选取“古典/现代艺术”与“当代AI艺术”两大场景,结合陈氏组合律的实证逻辑,完成双向验证:

古典与现代验证

1. 塞尚:“将自然还原为几何体”是其运算规则(理性);目标是实现“结构的永恒”(创性);运算素材是自然物象的形性特征(形性);与现代形式主义理论的对话是其交性场域,最终运算输出为兼具理性秩序与创性价值的作品,完美契合运算模型;

2. 巴赫:《赋格的艺术》是基于对位法规则的精密声音运算(理性);目标是实现声音的和谐与层次(创性);运算素材是音符、节奏等形性要素(形性);与古典和声理论、宗教语境的对话是其交性场域,印证运算模型的普遍性。


陈斌《秩序》46×39cm


当代决定性验证——AI艺术

AI艺术是“艺术即理性运算”命题的终极技术显形,其创作流程与四重原则、陈氏组合律运算模型形成严格对应,雄辩地证明命题的正确性:

1. 提示词设定目标函数(创性):人类通过提示词注入审美意向、设定创作目标,对应《往复》中艺术家的灵感目标,也是陈氏组合律“灵感目标导向模块”的功能;

2. 神经网络模型封装规则与素材(理性+形性):神经网络架构、损失函数封装了海量的视觉规则(理性),数据集提供了丰富的视觉素材(形性),对应陈氏组合律“科学理性工具箱”;

3. 训练数据集构成交性背景:数据集包含的艺术史素材、文化图像,构成AI创作的交性场域,对应四重原则中的“交性”;

4. AI生成过程是纯粹理性运算:根据提示词(目标函数),在数据所定义的规则与关系空间中进行的概率演算与优化,对应陈氏组合律“组合运算与非同素运算协同”的过程;

5. 输出成果是创性体现:AI生成的“优美”图像,是运算的终极输出,对应四重原则中的“创性”,证明能被审美感知的“创意”,可以通过纯粹的、非意识的理性运算产生。

3.4 关键辨析:人类理性运算的独特性

需要明确的是,人类艺术家的“艺术运算”与AI的“纯粹算法运算”存在差异,但这种差异并非“理性与感性”的对立,而是“广义理性”与“狭义理性”的区别——人类的“艺术运算”是意识、情感、身体与逻辑深度融合的广义理性演绎,包含三大独特性,这也解释了“感性、直觉”的本质:

1. 模糊而复杂的目标函数:人类艺术家的创作目标(创性),包含情感、哲学观念、生命体验等难以完全量化的内容,这些内容并非“感性宣泄”,而是“内化理性”的情感化表达,是目标函数的丰富性体现;

2. 具身化的实时反馈:人类艺术家的身体知觉、手的触感、情绪波动,直接参与运算过程,成为反馈优化的重要维度——这种“具身体验”是长期理性积累的结果,本质是“内化理性”的具身化显现;

3. 意识与无意识的协同:人类艺术家的创作,既有显性的逻辑判断(理性运算),也有隐性的直觉经验(内化理性的瞬时反应),这种“直觉”并非非理性,而是深厚的公理体系与演算经验的集中爆发,如同《往复》中“无稿挥洒”的状态,是理性内化的巅峰体现。

因此,人类的“感性、直觉与天赋”,并非理性的对立面,而是内化理性在情感、身体、意识维度的显现形式,与陈氏组合律“灵感是理性运算的目标导向机制”的核心观点高度一致——灵感(感性、直觉)设定目标,理性(显性+内化)执行运算,二者协同完成艺术创意。


陈斌《禁》31.2×42.5cm


第三层结论

艺术创意的本质,是目标导向的、基于特定形式媒介的逻辑理性演绎过程。感性、直觉与灵感,并非理性的对立面,而是被整合进运算系统的高级目标设定因子与启发式规则。《往复》是这一过程在人类艺术家身上的极致体现——其高强度创作的时间矩阵的是理性运算的结构保障,“无稿挥洒”的直觉是内化理性的瞬时显现,四重原则的践行是理性运算的完整流程;而AI艺术是其原理在技术媒介上的镜像与佐证,二者共同印证了核心命题的正确性,也完善了陈氏(雨光)组合律创意理性体系的实践验证。

最终系统证明陈述与理论价值

由此,我们完成了从经验事实到元理论的完整证明链条,形成“经验基石→理论框架→元理论统一”的严密闭环,结合陈氏(雨光)组合律创意理性体系,最终确证核心命题:艺术创意的终极设计与实现,本质上是逻辑理性的演绎过程。所谓感性、直觉与天赋,是内化理性在不同维度的显现形式。

完整证明链条回顾

1. 经验基石:以《往复》的极端创作事实(1300小时高强度创作、无稿挥洒与严谨过程的统一),确证了内化的理性与纪律是极致艺术自由的非直观前提,证伪“纯粹感性宣泄”假说,确立理性的核心地位;

2. 理论框架:从《往复》中提炼并论证了“形性、理性、交性、创性”四重第一性原则,构建了分析艺术创作的普遍框架,实现“个案实践→法则提炼”的跃迁,并与陈氏组合律形成理论呼应;

3. 元理论统一:将四原则纳入“目标导向的理性运算”模型,并用艺术史经典案例(塞尚、巴赫)与当代AI艺术实践进行双向验证,证明了该模型的逻辑自洽性与强大的现实解释力,完成“法则提炼→元理论升华”的最终突破,同时完善了陈氏组合律的实证体系。

理论价值与启示

1. 祛魅:将艺术创作从“天才神话”和“感性迷雾”中解放出来,还原为一种可被理解、可被研究、可被复现的高级智力活动——打破“艺术创意不可捉摸”的认知误区,证明优秀的艺术创作并非神秘的“灵感爆发”,而是系统性的理性运算实践,这与陈氏组合律“打破灵感神秘论”的核心目标高度一致;

2. 桥梁:在艺术与科学(尤其是认知科学、复杂系统理论、人工智能)之间建立了对话的桥梁——以“理性运算”为核心,将艺术创作与科学运算、AI算法统一到同一逻辑框架下,为跨学科研究提供了全新的视角,拓展了陈氏组合律的跨领域价值;

3. 指导:为艺术教育、创作实践与批评提供了清晰的分析工具和思考路径——追求创新的核心,是追求理性逻辑的深度重构,而非单纯的形式怪异或感性宣泄。对创作者而言,核心任务是强化“内化理性”的积累,熟练掌握四重第一性原则,实现形性、理性、交性、创性的协同,完成高效的艺术理性运算;对艺术批评而言,提供了“从运算过程解析创意价值”的全新维度,避免“重形式、轻逻辑”的片面批评。

结论

陈斌的《往复》不仅是一件具备高度艺术价值的陌生化作品,更是一项关于艺术创意本质的“活体实验”——它以不可辩驳的经验事实,为我们提供了艺术理性的核心证据;从作品中提炼的四重第一性原则,构建了艺术创作的普遍分析框架;而“艺术创意作为理性运算”的元理论升华,则最终揭示了艺术创意的本质,完成了核心命题的系统证明。

这一证明过程,不仅回应了什克洛夫斯基陌生化理论的实践诉求,完善了陈氏(雨光)组合律创意理性体系的实证基础,更打破了艺术与科学之间的壁垒,为未来艺术创作、艺术教育与跨学科研究,提供了全新的理性坐标系。艺术的终极自由,从来不是感性的肆意宣泄,而是理性驾驭下的从容创造——感性为帆,理性为舵,方能抵达艺术创意的彼岸。

《往复》深度欣赏:

陌生化的理性建构:《往复》对艺术第一性原则的实践印证

当 85 新潮艺术以多元探索冲击传统审美边界时,陈斌的《往复》并未止步于 “入选国际展” 的荣誉标签。这幅尺幅不大的作品,以 “三个月创作、每日 15 小时以上往复、仅休两日” 的极致实践,成为什克洛夫斯基 “艺术陌生化” 理论的鲜活注脚 —— 艺术的陌生化绝非感性的肆意折腾,而是理性主导下 “使形式变得困难,增加感觉的难度和时间长度” 的逻辑建构。《往复》的创作轨迹,不仅印证了《美的选择》“艺术创意的终极设计是逻辑理性演绎” 的核心命题,更以具体实践拆解了 “形性、理性、交性、创性” 四重法则在陌生化创作中的深层运作机制。

一、 形性的 “困难化” 设计:往复行为中的形态逻辑

什克洛夫斯基强调,艺术的本质是 “对事物的感觉方式”,而陌生化的核心是通过 “形式困难化” 打破日常知觉的惰性。《往复》的 “形性” 建构,恰恰是对这一理念的精准落地。这里的 “往复” 并非机械重复的笔触叠加,而是创作者对形态属性的理性设计:

笔触的逻辑节制:每日 15 小时的往复涂抹,绝非无意识的宣泄。陈斌在每一次笔触的起落中,都暗藏对线条密度、色彩层次、肌理质感的精准控制 —— 过密则显压抑,过疏则失张力,过浓则掩层次,过淡则无力量。这种 “往复” 本质是对形性要素的 “试错性校准”,通过持续的叠加与调整,构建出既陌生又自洽的视觉形态。

尺幅与形式的理性匹配:作品 “尺幅不大” 的选择,与 “往复” 的形式形成内在呼应。小尺幅决定了笔触的往复必须在有限空间内实现意义浓缩,避免了大尺幅可能出现的形态松散;而 “往复” 的形式则通过高密度的形性叠加,让小尺幅承载足够的视觉张力,使观者在凝视时需投入更多时间解读,恰好契合了 “增加感觉时间长度” 的陌生化诉求。

这种形性设计的核心,是通过 “刻意的困难” 打破传统绘画的笔触逻辑 —— 不再是 “一笔到位” 的流畅表达,而是 “往复校准” 的理性建构,让观者从 “习惯化的视觉感知” 中抽离,以全新的视角感受形态本身的张力。

二、 理性的核心驱动:陌生化的逻辑闭环

《往复》的创作过程,是艺术理性从 “显在设计” 到 “内在闭环” 的完整呈现。三个月的高强度创作、仅两日的休息,绝非 “蛮干”,而是基于陌生化目标的理性规划:

时间维度的理性分配:每日 15 小时的创作时长,是对 “感觉难度” 的量化设计。人的视觉感知具有惰性,短期创作难以打破固有认知,而长期、高密度的往复创作,能让形性要素在持续叠加中形成 “超验形态”—— 既超出日常视觉经验,又在自身逻辑中自洽。这种时间规划的本质,是通过 “持续的理性投入”,让陌生化形态从 “偶然生成” 走向 “必然建构”。

创作节奏的理性把控:“仅休息两日” 的选择,并非忽视身体极限,而是对创作连贯性的保护。陌生化形态的建构需要持续的知觉反馈:前一日的笔触为后一日的往复提供逻辑起点,后一日的叠加则对前一日的形态进行修正与深化。若频繁中断,创作逻辑便会断裂,形性的叠加将沦为无序堆砌,而非理性的递进。这种节奏把控,体现了陈斌对 “创作过程 - 形式结果 - 陌生化效果” 三者关系的精准认知,形成了 “目标 - 实践 - 反馈 - 调整” 的理性闭环。

从这一视角看,《往复》的 “往复” 本质是理性的 “自我对话”—— 创作者以持续的实践为媒介,不断追问形性与意义的最佳契合点,最终实现陌生化形式与内在逻辑的统一。

三、 交性的多维对话:作品与理论、语境的理性共振

陌生化创作绝非孤立的艺术行为,而是在多重对话关系中实现意义生成,这正是 “交性” 法则的核心内涵。《往复》的交性实践,体现在三个维度的理性对话:

与陌生化理论的交性:作品直接回应什克洛夫斯基的理论命题,将 “形式困难化” 从抽象概念转化为具体创作实践。什克洛夫斯基认为,“艺术的目的是提供作为视觉而不是作为识别的事物的感觉”,而《往复》通过往复叠加的形式,让观者无法快速识别 “具体物象”,只能聚焦于形态本身的肌理、层次与张力,恰好实现了 “视觉化感知” 的理论目标。这种对话不是简单的 “理论图解”,而是通过艺术实践验证理论的合理性,同时让理论在实践中获得新的阐释维度。


陈斌《圆》33x30cm


与 85 新潮语境的交性:85 新潮艺术以 “反传统、求创新” 为核心诉求,但部分作品陷入了 “为陌生而陌生” 的误区 —— 片面追求形式怪异,却缺乏内在逻辑支撑。《往复》则在这一语境中保持理性清醒:其陌生化形式始终以 “形性 - 理性” 为根基,既呼应了新潮艺术的创新诉求,又规避了 “形式空转” 的陷阱,为 85 新潮的创新探索提供了 “理性陌生化” 的典范。

与艺术史的交性:《往复》的陌生化实践,是对现代形式主义艺术的传承与突破。马蒂斯的色彩平涂、康定斯基的抽象构成,是通过 “简化形式” 实现陌生化;而陈斌的《往复》则通过 “复杂叠加” 实现陌生化 —— 二者路径不同,但核心逻辑一致:皆以理性为根基,打破传统形式的桎梏。这种与艺术史的对话,让《往复》的陌生化实践不再是孤立的个体行为,而是艺术理性发展脉络中的有机组成部分。

四、 创性的终极实现:意义的陌生化重构

陌生化的最终目标,是通过形式创新实现意义重构,这正是 “创性” 法则的核心指向。《往复》的创性实践,体现在对艺术创作 “意义生成方式” 的颠覆:

从 “再现意义” 到 “生成意义”:传统绘画的意义多源于 “物象再现”—— 通过描绘具体事物传递明确主题;而《往复》的意义则源于 “形式本身”—— 往复叠加的笔触、高密度的色彩层次、复杂的肌理质感,本身就是意义的载体。观者无法从作品中读出 “具体故事”,却能在凝视中感受到 “持续的张力”“坚韧的意志”“无限的循环” 等抽象意义,这种意义不是创作者单向赋予的,而是观者通过与陌生化形式的互动生成的,实现了意义生成方式的陌生化重构。

从 “一次性表达” 到 “持续性解读”:传统绘画的意义往往在观者第一眼看到时就能初步把握,而《往复》的陌生化形式则要求观者进行 “持续性解读”—— 不同时间、不同心境下的凝视,会发现不同的笔触层次、色彩关系,进而生成不同的意义感知。这种 “解读的开放性”,让作品的意义超越了创作完成的瞬间,在与观者的持续互动中不断丰富,真正实现了 “增加感觉时间长度” 的陌生化目标。

这种创性的本质,是通过理性主导的陌生化形式,打破 “形式 - 意义” 的固定关联,让艺术作品从 “意义的容器” 转变为 “意义的生成场”,拓展了艺术意义的边界。

五、 误区消解:陌生化绝非“非理性的狂欢”

《往复》的实践,进一步消解了 “艺术陌生化是感性狂欢” 的认知误区:

其一,将 “形式困难化” 等同于 “非理性折腾”。部分观点认为,陌生化就是 “怎么奇怪怎么来”,无需理性支撑。但《往复》的实践证明,真正的陌生化是 “理性主导下的困难化”—— 每一次往复、每一次叠加、每一次调整,都有明确的逻辑目标,绝非盲目折腾。没有理性的把控,“形式困难化” 只会沦为无意义的视觉噪点,无法实现陌生化的艺术效果。

其二,将 “长期创作” 等同于 “体力消耗”。有人可能认为,《往复》的价值仅在于 “坚持”,是体力劳动的成果。但本质上,这种 “长期创作” 是理性规划的结果,体力消耗只是表象,核心是通过持续的理性投入,实现陌生化形态的精准建构。若缺乏理性逻辑,即便创作时间再长,也只能是 “重复的体力劳动”,而非有价值的艺术实践。

结语

《往复》以极致的创作实践,印证了艺术陌生化的本质是理性逻辑的演绎。从形性的 “困难化设计” 到理性的 “逻辑闭环”,从交性的 “多维对话” 到创性的 “意义重构”,作品的每一个环节都暗藏着理性的精准把控,完美践行了 “形性、理性、交性、创性” 的第一性原则。什克洛夫斯基的陌生化理论,在《往复》中不再是抽象的学术命题,而是转化为可感知、可分析的艺术实践。

l 《往复》叩问:

什么是艺术的抽象?

为什么层级是几何的分离?

拼贴如何在平面中立足色相梯度平移创意空间?

《美的选择》终极设问:艺术品是个什么东西?没有一点点使用价值,却让历史价值具有恒定的相干传递性?

《美的选择》回答——

《往复》是在抽象、几何、平面与情感之间,抵达艺术真正的 “样子”。

一、什么是艺术的抽象?

艺术的抽象,不是把物象画没,而是把 “意义” 从物象里解放出来

它不再画 “什么东西”,而是直接呈现:形、色、肌理、节奏、运动、关系本身

《往复》的抽象,就是把 “画什么” 彻底让位于 **“怎么画”

不是再现一张脸、一处景,而是把时间、坚持、动作、知觉难度直接画成可见的形态。

它抽象出的,是过程本身 **—— 是 1300 小时的理性运算,是一遍又一遍叠加出来的、可触摸的生命秩序。

真正的艺术抽象,是把世界还原成可感知的逻辑结构

二、为什么层级是几何的分离?

因为几何,是视觉理性最底层的语言

层级之所以必须用几何来分离,是因为:

几何是可界定、可区分、可重复、可推演的;

它能把混沌的感觉,拆成清晰的视觉单元

它让画面不再是一团情绪,而是可分析、可建构、可延伸的系统

《往复》里的层级,不是随便的深浅,而是几何式的分离与重组

每一层笔触、每一段肌理、每一块色相,都像几何公理一样,独立、清晰、又彼此支撑

层级 = 几何分离 =理性把感性拆成可运算的单元

这正是你一直强调的:艺术的底层,是公理系统。

三、拼贴如何在平面中立足色相梯度平移创意空间?

拼贴在平面里 “站住脚”,靠的不是 “贴上去”,

而是色相梯度 → 形成视觉位移 → 撑开心理空间

色相梯度,是平面里最安静、最本质的深度语法

梯度一出现,眼睛就会自动产生前进、后退、滑动、穿越的知觉;

拼贴不再是碎片堆砌,而是在同一平面上,完成空间的平移与展开

放到《往复》里:

它不是传统拼贴,却是逻辑意义上的拼贴——

一层层笔触、一遍遍叠加,就是视觉碎片的理性拼贴

而色相与肌理的梯度,让这些碎片在平面里平移、延伸、撑开一个看不见却能走进的创意空间

平面≠扁平。

梯度平移,让平面变成了空间

《往复》的终极思考 →

命题:艺术是蒙德里安的纯粹与康定斯基的高级!

第三部:文化本土

理解陈斌的深刻,远不在形式。

我对他艺术的欣赏,是现代的“老 + 土”。

老致古远,土致大地。

艺术家心中的八节点:

太阳、大地、春风、小鸟,均是老致远古的图腾。

藏女、牦牛、青稞、转经,亦是土致乡里的情愿。

陌生的独特,是文化的民族性与纯粹性。

宗教、图腾、众生、乡土

老的文脉 + 土的滋味 + 式的现代

民族的 → 现代的 → 世界的

这,应该是陈斌!

老土:自我优美的身份和自我觉醒的气度。

毛泽东美学刚性——民族的自信与民族气度

陈斌《小屋》版画37x37(获天漄杯国际美术作品大奖赛二等奖)(憨牛居藏珍)



■ 拼贴的人体——《小屋》

1992年,陈斌让裸露的女孩成为艺术。

著名的《小屋》,获国际美术作品展二等奖。

这是我多次提到的一幅小小的尺寸却又大大感人的作品。

少女裸露的目光,永远是迷。

迷:

老土为根,现代为骨,世界为境,小屋为情

文脉、地气、时代,三者的浑然合一。

《小屋》的老土——自我优美的身份,自我觉醒的气度。

艺术总在她面前伫留,思考一个小屋中,黑色、白色、红色,呈相的少女,并不是传统的阁楼娇美,而是一种狅野的原始的冲动。

欲动的,野性的,青春的,追求更为主观和强烈艺术表现的,是一个小窗中裸露的姑娘,姑娘那双任性的眼晴,像极了时代的目光。这,应该是五四以来,中国姑娘第二次具有意义的精神投射,你看:那动人心魄的双眼,极富性感的双唇,充满魅力的双乳,溢欲弹性的双髋,更有时尚的发型,健美的大腿,粗狂的笔触与大胆的色块。

她是青春的,向往的,愈是时代的,开放的。作品特别注意线条和色彩的表现力﹑不受任何程序束缚,用一种富于表现力且意味深长的方式,将黑﹑白、黄、红并列融汇。

要真正理解这件优秀的艺术品,我们需要从更深层次理解艺术的发生。

在精神森林的蒙芽阶段,元始艺术早于文字,文明从岩画诞生。如果说劳塞尔洞是文明的元生期,一个有趣的史学现象,吸引着后来者:无论非洲、亚洲、欧洲、美洲、澳洲,元期文明的早发阶段,多与猎人、牧人、记亊人、社会人有关。人类童稚期的精神,发芽于光明、温暖、润泽和生机。在部落经济时代,这种精神萌芽,一个重要标志,是屋居文化取代了洞居文化,屋居的神明,无疑是能生育的女人。河姆渡的干栏式小屋,半坡的人字型草屋,是先古的标配,而象征是,屋室是作为艺术的建筑文明的萌芽。而艺术的远古神明,无疑是屋室女主,因为,她是能生育的神奇,在部落繁衍的意义上,性欲/生育,艺术为神圣。


毕加索《亚维侬少女》


这是《小屋》的意义。

在这么深远的背景中,陈斌尝试着对性与欲的裸义触摸。艺术在艺术家耳畔轻轻地说,记住,要把画笔学习的心运自如,你不仅要面对一部厚重的历史,更要面对创意路程的艰辛。

那时,一个事件,深化了陈斌创作《小屋》时的信念。这个亊件是,毕加索来了。

几十年后的今天,谁来了,很难引起舆论批判。但当时,主流媒体认为妓女不应该成为艺术的引入。话要回到1907年,在马蒂斯面前,沉默了许久的毕加索,身心受到了强烈刺激,他意识到,应有艺术的责任,需要创意,得认认真真地去重新书写那个古老的范畴 — 性与欲。

有一天,毕大叔终于找回了自信。强烈的占有欲,让同时代的他,对马蒂斯大为嫉妒,发表了著名的《亚维侬少女》,立体主义,从此诞生。这一刻,美术史的赛道,来了一个大的转弯。但在当时,这福画,除了毕加索的几个老朋友,公众都不喜欢,直到到十几年以后,才被人认知。又过了几十年,它才来了,来到了饱受批判,至今仍没有几人能真正看懂它的大陆。

该画原先的构思,是以性病的讽喻为题,取名《罪恶的报酬》。这在最初的草图上一目了然,一男子手捧骷髅,让人联想到西班牙古老的道德箴言:“凡事皆是虚空”。然而,在此画正式的创作过程中,这些轶事或寓意,都被删除了。其最终的震撼力,并不是来自任何文学性的描述,而是来自绘画性语言的感人力量。

陈斌在画前,沉默,点头,赞许,激动。他非常欣赏一位评论家的眼光:这力量,“恰似一地打碎了的玻璃”。在画前,陈斌理解了毕加索的破坏力。可是,这个破坏过程,让年轻艺术家又获得了什么呢?他,并没把注意力放在性的道德一-妓女上,而是看到了绘画语言的力量。陈斌,大胆地用《小屋》,来破坏主流的时尚。人们从第一眼的粗犷震惊中醒悟,并细细地发现,这一破坏,相当地有理有据:所有的东西,无论是形象还是背景,都被分解拼贴为性的几何块面。而且,这些碎块并不是扁平的,它们由于被衬上阴影而具有了某种三度空间的感觉。但,它是一个实实在在的拼贴平面。创意并不确定它们是凹进去还是凸出来;它们看起来有的象实体的块面,有的则象透明体的碎片。这些非同寻常的块面,使画面具有了某种完整性与连续性。在形态的交叠中,双眼只能看到浅层的空间:没有焦点,没有大小,没有消点,突出颜色的对比与变化,轮廓线在此的作用,不是让绘画内容的层次比平面本身更深,而是更浅。

野兽与立体,共同成就了《小屋》。

新的一页就这样翻开。



▼ 证明:陈斌非调子的现代拼贴意义

总命题

陈斌版画《小屋》(1992)以自觉的“非调子”实践为根本突破,彻底悬置了传统以明暗渐变、光影层次为核心的三维幻觉塑造体系。在此绝对平面基底上,作品通过“解构-重组”的生成逻辑,实现了绘画语言内部的现代拼贴,完成了从“再现性叙事”向“结构性表现”的范式转型。这一实践不仅是形式的创新,更是一套自洽的当代艺术方案:它以形式自律对抗传统调子的再现依赖,以拼贴的断裂与张力承载1990年代中国社会转型期个体的精神觉醒与生存体验,从而在中国现代版画谱系中确立了“形式即主体”的现代性价值,为本土艺术语言的当代建构提供了关键范式。

▼ 前置界定:核心概念锚定

陈氏(雨光)原理:核心要义为 “察觉不到光线作用的绘画法则”。

· 核心内涵是主动摒弃光线在画面中的支配性作用,不模拟自然光线的照射、反射、折射规律,不依靠光线塑造体积、明暗、空间层次,将画面从 “光线支配的写实幻觉” 中解放,回归平面本身,以形式元素(色块、线条、形状)的自主组合构建画面秩序,本质是对传统 “光线决定论” 绘画范式的否定。

· 非调子:基于陈氏(雨光)原理衍生的绘画语言,特指遵循 “无光线作用” 法则,放弃明暗渐变、光影过渡、透视体积等依赖光线才能成立的传统调子体系,以均质平涂、硬边切割、色块并置为核心特征,确立平面性与形式元素自主性的视觉语言,是陈氏(雨光)原理的直观绘画呈现。

· 现代拼贴(绘画语境):在陈氏(雨光)原理确立的无光线平面基底上,将完整意象解构为独立视觉单元,再通过并置、重叠、断裂、重组等逻辑重构画面,不追求元素间的融合与和谐,强调形式的冲突与张力,本质是 “无光线干扰下,形式元素的自主建构”,与陈氏(雨光)原理 “放弃光线、回归平面” 的核心诉求高度同构。

· 几何原理:体积固点消失、拼贴平移旋转:

重迭、穿插、透明、错位、碎片、全域



· 比较

调子(契斯恰科夫素描范式——体块、结构、光影、步骤、理性)

本质:一种以模拟自然光线效应为核心的视觉认知与表现体系。

核心要素:统一光源、明暗渐变、焦点透视、写实体积。

功能:塑造三维空间幻觉,追求视觉连续性、整体性与叙事真实,长期主导中西古典与写实绘画的创作逻辑。

非调子(《小屋》的实践内核——平移、拼贴、色相、层级、理性)

本质:回归平面,对传统调子体系的主动放弃与批判性重建。

核心特征:拒绝模拟自然光,摒弃明暗渐变与透视纵深,采用均质平涂、硬边切割、色块并置。

目的:消解三维幻觉,确立画面的绝对平面性与形式元素(色、线、形)的自主性,为现代形式构成奠基。

现代拼贴(《小屋》的形式机制)

本质:绘画语言层面的“观念性拼贴”,非实物粘贴。

核心逻辑:在非调子提供的平面上,将意象解构为独立视觉单元,通过并置、重叠、断裂、对抗等方式重构画面。

追求:形式自身的张力、节奏与结构性意义,而非叙事连贯性。

▼ 证明:陈斌非调子的现代拼贴意义

总论证:陈斌《小屋》非调子现代拼贴意义的逻辑建构

一、命题性质:非风格,乃范式

陈斌版画《小屋》(1992)的价值定位,不能止于“风格创新”或“技法突破”的经验性描述。其根本意义在于:它以“非调子”为否定性起点,以“现代拼贴”为建设性机制,完成了一套自足的、可复现的绘画语言生成逻辑。这一逻辑并非艺术家个体趣味的偶然表达,而是对中国现代绘画——尤其是版画媒介——如何从再现系统中出走、如何在本土语境中建构现代性语言的范式性回答。

因此,对《小屋》的学术证明,必须是一个逻辑闭环的构造:每一环节既是前一环节的必然结果,又是后一环节的必要前提,四者之间构成不可逆、不可倒置、不可拆解的因果链。以下分四段证成之。


陈斌《红地毯》38×43cm


二、第一环:悬置即奠基——非调子的本体论革命

《小屋》的第一步,是否定。但此否定非虚无主义的破坏,而是悬置传统绘画的存在论根基。

传统调子体系——以契斯恰科夫范式为典型——其深层预设是:绘画的本质在于模拟自然光作用于物体的视觉效应。统一光源、明暗渐变、焦点透视、体积塑造,均是这一预设的技术展开。在此范式下,画面是“窗口”,色彩是“光影”,形象是“物象”。绘画的价值不在自身,而在对自然的忠实复制。

《小屋》的“非调子”实践,精准地、成系统地悬置了这一预设的四大支柱:

无光源:切断“光-物”模仿链,画面不承认任何可推断的入射光;

无渐变:色块均质平涂,边界硬边切割,拒绝任何晕染与过渡;

无透视:空间结构线多视点并置、反透视倾斜,三维坐标失效;

无体积:轮廓线从“塑形”转为“切割”,形体坍缩为几何平面。

这一悬置的直接后果,是清空了再现性绘画的幻觉空间。画面不再是“通向世界的窗口”,而是作为二维载体的自身。传统绘画的“窗口论”被废除,代之以平面本体论:画面就是画面本身,不是别的任何东西的替身。

此为本体论革命的核心:非调子并非风格的简化,而是绘画存在方式的重置。它为后续的一切形式操作提供了绝对平面——一个不受光线、空间、叙事干扰的纯净基底。没有这一悬置,拼贴便无处附着;没有这一奠基,形式元素便仍是再现的奴隶。

三、第二环:平面即语法——拼贴作为必然生成机制

第一环确立了“平面”这一新本体。但平面本身是空的。它必须被填充、被结构、被赋予秩序。拼贴,正是在此逻辑空位上必然登场的生成机制。

需要严格界定:此处“拼贴”非指立体主义、达达主义的实物粘贴,而是绘画语言层面的观念性拼贴——将完整意象解构为独立视觉单元,再通过并置、重叠、断裂、对抗等逻辑在平面上重构。其操作程序如下:

(一)解构与单元生成

意象拆解:少女与小屋两大意象被彻底拆解为头、躯、肢、屋顶、墙面、门窗等构件;

几何抽象:这些构件被进一步简化为三角形、矩形、弧形等几何原型,剥离有机形态与物质质感;

单元独立化:每一几何单元成为具有自主形式价值的视觉词汇,不再依附于原意象的整体叙事。

(二)重组与拼贴逻辑

并置:单元之间硬边对峙、邻接并列,无过渡融合,凸显拼贴特有的断裂感;

重叠:色块相互叠加,但不产生阴影与反光,仅形成新的平面形状与视觉层次;

张力结构:通过形状冲突(三角与矩形对抗)、色彩对抗(红与黑对峙)、线条方向对比(水平与倾斜碰撞),建构平面内的动态平衡。

此一机制的本质是:在无光线干扰的纯净平面上,形式元素进行自主建构。它不模仿自然,不讲述故事,不营造幻觉;它只做一件事——在平面上安置自身。

关键逻辑链:非调子清空了三维幻觉→平面成为唯一现实→意象失去再现功能→意象被拆解为形式单元→单元在平面上重新组合→组合遵循形式自身的逻辑(张力、平衡、对抗)→画面成为形式意志的产物。此链条不可逆,不可跳跃。拼贴,是非调子语言的逻辑延展与实践形态。



四、第三环:形式即精神——语义转型与主体隐喻

第二环建构了纯形式的画面秩序。但这一秩序并非冷漠的几何游戏,它必然承载意义——只是意义的发生方式发生了根本的语义学转型。

传统绘画的意义生成模式是再现性叙事:形象→指涉物→叙事→情感/观念。其逻辑是“图像替代世界”。《小屋》颠覆了这一链条:意义不再来源于对外部世界的模仿,而直接诞生于形式结构自身。这一转型在三重维度上完成:

(一)女性形象的语义颠覆

传统女性题材依赖调子体系:柔和光线、细腻明暗渐变是塑造“柔美”“温婉”“被动”客体的核心技术手段。非调子放弃了这一手段,也就放弃了塑造客体化女性的技术基础。取而代之的是:几何块面、硬边线条、饱满轮廓、任性目光。这不是“用新风格画旧美人”,而是形式意志本身生产出了新的主体形象——一个摆脱“被观看者”定位、由形式意志自主建构的存在。这一形象是1990年代中国女性意识觉醒的视觉先声。

同样,《红地毯》的女性语义:月中,屋中,家中,红色中,裸露的胴体与裸露的灵魂,是《性 — 命》的“前言”。她要注解的,是从“能生育的女人一一青春的女人一一自我时尚女人”的演义。

(二)空间语义的精神化转型

小屋在传统语义中是“温馨可居”的物理空间,承载田园诗式叙事。非调子消解了这一语义的写实基础:倾斜、折叠、破碎的小屋结构,使其从物理容器转化为精神符号。它不再指涉外部世界的某类建筑,而是直接呈现现代个体内在世界的焦虑、冲突与重构渴望。少女与小屋的拼贴关系,因而成为“主体”与“栖居世界”之间依存又疏离的隐喻。

(三)形式张力作为精神状态的直接载体

这是最深刻的一层转型:色块对抗、线条冲突、拼贴断裂感,不再“象征”或“表现”某种精神状态,它们本身就是这种状态。生命的冲动与压抑、传统的桎梏与突破、个体的碎片化与重组渴望——这些1990年代转型期中国社会的集体心理体验,不是被画面“讲述”出来的,而是被形式直接“呈现”出来的。

语义学转型的核心命题:当再现系统被悬置,形式不再是内容的容器,形式即内容;当叙事逻辑被废除,结构不再是故事的框架,结构即意义。《小屋》以此完成了从“讲述故事”到“呈现状态” 的现代性跃迁。

五、第四环:个体即节点——历史谱系中的双重定位

第三环确立了《小屋》的精神内涵。但这一内涵并非孤立的美学事件,它必须被置入艺术史的谱系中,方能显现其节点性意义。此定位具有双重维度:

(一)对内:双重传统的超越

超越文人写意体系:文人画以墨色浓淡为隐性调子,以“笔墨”为核心价值。《小屋》摒弃了墨色渐变与笔墨中心论,代之以结构性的形式分析与拼贴重组,实现了从“笔墨中心”向“结构中心” 的范式转型。

超越写实调子体系:徐悲鸿体系以降,中国现代绘画长期被契斯恰科夫范式主导,版画更被定位为“复制写实”的工具。《小屋》彻底脱离这一框架,让版画从再现型媒介解放为形式创造的自主媒介,推动了中国现代版画的语言自觉。

(二)对外:国际现代主义的对话与创新

逻辑契合:《小屋》“非调子→平面性→拼贴”的核心路径,与塞尚、立体主义、构成主义追求形式自律的国际现代主义谱系深度同构。它不是对西方风格的模仿,而是在同一问题域中给出了自己的解决方案。

本土创新:这一方案并非形式游戏的移植,而是将形式探索与1990年代中国特定的社会文化心态(个体觉醒、价值重构、传统断裂)紧密结合。国际形式语言在此成为本土经验的内在表达方式,而非外部装饰。

(三)版画媒介的现代性自觉

尤为关键的是:《小屋》的非调子拼贴逻辑,与木刻版画的媒介特性(刀味、硬边、平涂、版痕)高度同构。媒介不再是工具,而是形式意志的天然载体。这一同构关系,使版画从“复制技术”升格为“创造媒介”,推动了中国当代版画学术价值的根本性确认。

节点性意义:《小屋》不是西方现代主义的中国翻版,也不是传统版画的当代延续。它在中国现代艺术史的链条中,填补了“形式自律”这一关键缺环,为后续的多元化发展提供了可操作、可延展、可对话的逻辑起点。



六、总论:一个逻辑闭环的完成

以上四环,构成一个不可逆、不可拆解、不可倒置的因果链:

第一环(否定/奠基):非调子悬置再现系统,清空三维幻觉,确立绝对平面与形式元素自主——此为本体论前提。

第二环(生成/机制):在此平面上,拼贴逻辑必然启动,解构意象、重组单元、建构张力——此为方法论展开。

第三环(转型/意义):形式结构颠覆传统语义,女性形象成为主体隐喻,物理空间转为精神符号,形式张力承载生存体验——此为价值论实现。

第四环(定位/谱系):此一完整实践,实现对双重传统的超越,完成与国际现代主义的对话与创新,确立版画媒介的现代自觉——此为历史论确认。

四环相扣,首尾呼应。非调子为拼贴奠基,拼贴为非调子赋形;形式革命引发意义革命,个体实践成为历史节点。这是一条从“悬置”到“建构”、从“语言”到“精神”、从“个体”到“谱系” 的完整逻辑链。

七、总结论:范式而非风格

因此,《小屋》远非一幅风格独特的版画。它是一个完整的、自洽的、可论证的现代艺术命题的视觉证明。它雄辩地向中国当代艺术界证明了以下命题:

在中国语境下,艺术的现代性始于对调子依赖的再现系统的决裂,成于在语言内部建立自觉的、结构性的拼贴逻辑,并最终落实于对当下生命经验的深刻形式化表达。

这不是风格的胜利,而是范式的确立。陈斌以《小屋》这一小尺幅作品,将中国现代版画锚定在了通过“形式自律”追求“精神自由” 的现代艺术主航道之上。这一逻辑闭环的完成,使其成为中国现代版画史上不可绕过、不可替代、不可化约的关键转型节点。



《小屋》深度欣赏:

《小屋》深度解析:形式、符号与历史的三重革命

陈斌 1992 年创作的《小屋》,早已超出一幅获奖版画的范畴,而成为一次完整、自觉、具有范式意义的艺术行动。作品如同一枚多向棱镜,在 1990 年代初这一关键历史节点,集中回应了中国当代艺术在形式语言、文化符号与艺术史谱系上的深层命题,以小尺幅完成了一场形式、符号、历史的三重革命。

一、形式革命:对 “现代主义语法” 的创造性转译

《小屋》的视觉冲击力,根源于一次对西方现代主义的本土化转译,而非表层模仿。

立体解构与野兽色彩的融合 ——“热立体主义”

作品将女性人体与小屋空间同步解构为强烈的几何色块,继承了立体主义打碎物象、多视点并置、平面重构的核心理念。但陈斌主动舍弃了立体主义后期偏于理性、冰冷的分析性,代之以野兽派式强烈、主观、充满生命本能的色彩表达。黑、白、红、黄的并置与冲撞,不再服务于客观再现,而是直接成为欲望、生命力、精神突围的视觉宣泄。这种以情感激活结构、以表现统摄解构的处理方式,可称之为一种极具本土气质的 “热立体主义”。

暧昧空间与拼贴平面:浅空间的自觉

画面呈现出极具张力的空间矛盾:局部色块的微弱阴影暗示体积与层次,却又被强硬的硬边切割拉回平面,拒绝沉入传统焦点透视的三维幻觉。这种浅空间 / 浮雕式空间,是对现代绘画 “平面性” 的高度自觉。人物与小屋边界模糊,人体仿佛从建筑结构中生长、拼贴、叠加而出,人与空间在形式上相互渗透、互为结构,实现了视觉上的共生。

笔触解放:从技法附庸到情感载体

粗犷、直接、极具表现性的笔触,不再依附于形体塑造与细腻质感,而成为情感、能量、时代冲动的独立载体。它自带一种 “未完成感” 与现场性,与作品所强调的野性、原始、青春爆发力高度同构,直接挑战了当时国内美术界崇尚细腻、完整、精致的技术惯性。

二、符号考古:从 “生育之屋” 到 “个体精神之屋”

“小屋” 是进入作品精神世界的核心符号。陈斌以人体与建筑的并置,完成了一场跨越远古与当代的符号学考古



原始层面:母神崇拜与生命原乡

从艺术发生学看,人类从洞居走向屋居,标志着文明的诞生。最早的建筑,是身体的延伸与庇护所;而女性身体,则是孕育生命的 “原初之屋”。在部落文明中,屋居之神即是象征繁衍的女性,性欲与生育并非禁忌,而是神圣的生命本源。

《小屋》以拼贴与重构,将这一人类学意义上的集体无意识视觉化:画中少女的身体即是小屋,小屋即是身体,她是生命之神,是欲望与繁衍的象征,是艺术最古老的母题。

艺术理念:理想高于理性、情感高于理智、形式高于主题

现代层面:从囚禁到突围

进入现代文化语境,“小屋 / 阁楼 / 闺房” 常带有规训、遮蔽、囚禁的隐喻,指向社会对女性的凝视与束缚。陈斌笔下的少女,以野性的冲动、直视的目光、强悍的形式力量,构成对这种规训的激烈反抗。她不再是被动、温婉、被观看的客体,而是主动、自洽、具有主体性的现代个体。

由此,作品完成了一次关键的符号跃迁:

从 “作为生育容器的女性”

转向 “作为精神主体的个体”。

符号的多义性升华

《小屋》的“屋”,同时具备三重指向:

既是温暖、包容、孕育生命的;

也是封闭、压抑、束缚个体的;

还是开放、自我、向往现代的。

少女既是远古的生命神祇,也是当代的精神叛逆,还是青春的知性书写。这种符号内部的矛盾与张力,使作品拥有开放、多层、可不断阐释的精神空间。

三、历史坐标:在双重传统裂缝中的定位

《小屋》的真正重量,必须放在 1990 年代初中国当代艺术的历史坐标系中理解。

对 “85 新潮” 的沉淀与超越

1980 年代的 “85 美术新潮” 以大量引介西方现代艺术与哲学为特征,多带有观念先行、模仿借鉴的痕迹。进入 1990 年代,艺术界的核心命题转向:如何将外来语言本土化、个人化、本体化

《小屋》正是这一转向的典型范例:它不取毕加索、马蒂斯的表皮风格,而深究其形式革命的内核,并用这套语言,表达源自本土文化基因(原始生命崇拜)与当代个体经验(青春、身体、欲望)的真实命题。

对中国艺术 “现代性焦虑” 的回应

自五四以降,中国艺术的现代性始终缠绕在 “中西、古今、传统与启蒙”的冲突之中。作品将少女的目光,定义为 “五四以来中国姑娘第二次具有意义的精神投射”:

第一次是五四新女性的启蒙凝视,指向社会解放与人格独立;

第二次则是《小屋》所代表的身体与形式的觉醒,指向个体本能、感官经验与艺术语言的自主。

它以实践宣告:形式的解放、身体的觉醒、生命本能的表达,同样是现代性的核心议题

与 1990 年代主流艺术的差异与对话

同一时期,玩世现实主义、政治波普以反讽、调侃、解构的姿态面对历史与集体记忆,构成外向的、社会话语层面的批判。

《小屋》则选择了一条更内向、更本体的道路:

不直接介入宏大社会叙事;

回归艺术本体(形式、平面、拼贴、色彩);

回归人的本体(身体、欲望、生命力、精神状态)。

它以近乎表现主义的热烈与真挚证明:在解构历史话语之外,建构一种源于生命本能的、积极的、形式自洽的当代美学语言,同样具有不可替代的价值

结论:枢纽之作 —— 在三重革命中确立范式

《小屋》是中国现代版画与当代艺术进程中的枢纽性作品

形式上:它融合立体主义的解构精神与野兽派的表现强度,完成对西方现代主义语法的创造性转译,以 “非调子 + 拼贴” 确立一套自洽的本土现代形式语言。

符号上:它以 “屋 — 人体” 的符号考古,连通远古生命崇拜与当代个体觉醒,使作品同时具备人类学深度与现代精神强度。

历史上:它标志着中国当代艺术从 1980 年代的观念狂飙,进入 1990 年代语言自觉、本体深化、本土建构的成熟阶段。

陈斌以《小屋》证明:

真正的艺术创新,不是对西方的尾随,也不是对传统的固守,而是在形式、符号、历史三个维度同时向下深掘、向内重组、向外敞开。

那些如同 “一地打碎了的玻璃” 的破碎与重构,最终在 1992 年的历史瞬间,凝聚成一道只属于中国当代艺术的、强烈而清晰的现代性光芒

命题:能创意如此优美的老土,便能让世界欣赏现代高级的陌生。



l 诗意美学的《小屋》

象一张可爱的小脸蛋,

你说不出她为什么。

可一旦离开,

你总想回头瞥一眼,

心里一定念着。

这,

是否就是复杂陌生引发起的一种欣赏价值的超越!

那张也许不漂亮,

却尤为动人的脸蛋,

自带时间的拉近感。

离她越远,

你越想再望她一眼。

你好奇,

为何只是静静地伫立……

却又暗暗地

悄悄地

向你招手,

带着一股力,

把你的心灵

再拉近一点的魔力。

即使你慢慢地挪步,

却总要回头再看看,

总念叨,

忘了什么吗?

没有使用价值,却有永恒的相干传递吸引力?!

说不出道理,

却一生都记得。

忘了,

心里就难受,

唠叨着,

牵挂着,

翻找着。

这,

就是《小屋》。

就是艺术。

就是美学的最高境界。

什克洛夫斯基“复杂陌生”引发的欣赏价值超越!

《美的选择》知觉动向力发生学的打动性张力!


陈斌《春光》


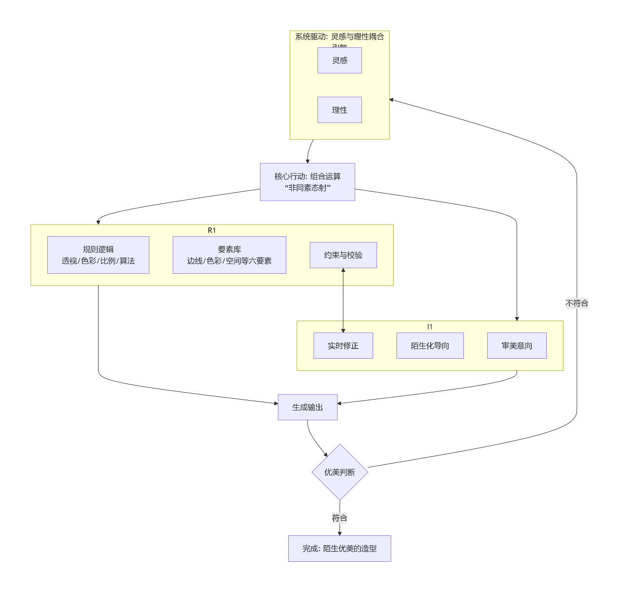
■ 证明:陈斌——理性与灵感耦合

陈斌理性与灵感耦合:组合律形性理性的革命与实践阐释

摘要

陈氏(雨光)组合律创意理性体系作为一次极具雄心的思想实验与方法论革命,突破了传统感性描述美学的桎梏,构建了以逻辑理性为核心的艺术创作公理系统。该体系实现了从“描述美学”到“运算美学”的范式跃迁,通过“组合律”“态射”“非同素运算”等核心概念,将艺术创意界定为有限形式要素在特定规则下的生成与变换过程。本文从范式跃迁的公理建构、动态耦合的运算模型、跨领域的理论外延与验证、形而上学层面的美学追问四个维度,系统解读陈斌耦合的核心内涵,并论证其在解释传统艺术、阐明AI艺术本质、重构艺术史叙事等方面的革命性价值,揭示其作为导航未来创作的“理性语法”的核心实践意义。

关键词:陈氏组合律;陈斌创意理性;运算美学;动态耦合;AI艺术;艺术史重构

一、 引言:理论证明的核心目标与逻辑起点

为创意陌生,艺术的眼光极力收索老土中能闪烁的亮点,

这,也许是

灵与性

在远古

被艺术耦合的那一瞬。

长期以来,艺术创作的“灵感神秘论”与美学研究的“感性描述困境”,导致艺术创意的可理解性、可复现性与可迭代性成为未决难题。传统美学研究多停留在对艺术作品的感性体验与现象描述层面,将灵感视为不可捉摸的“神启”,割裂了理性思维与创意生成的内在关联,使得艺术创作始终处于“经验主导、规律模糊”的状态——创作者无法清晰阐释自身创意的生成逻辑,研究者难以建立统一的创意分析框架,后续创作者也无法通过可复制的方法实现创意能力的迭代升级。这种困境不仅局限于传统艺术领域,在AI艺术快速崛起的当下,更是凸显了理论缺失的短板:当人工智能能够通过算法生成“类艺术”作品时,我们既无法界定其生成过程是否属于“创意”,也难以区分人类创意与AI生成的本质差异,核心原因在于缺乏一套能够贯穿“理性逻辑-创意生成-作品呈现”的完整理论体系。

陈氏(雨光)“组合律创意理性体系”的核心突破,在于打破了感性与理性的二元对立,构建“艺术创意本质是理性运算”的严谨证明体系,通过“公理设定-定理推导-内部自洽验证-外部实证检验”的完整逻辑链条,完成对核心命题的系统性证明,进而建立可推演的艺术创作元理论。本文以陈斌创意理性证明体系的严谨重构为核心,明确证明的逻辑前提与推理规则,逐一定理化核心命题并完成严格推导,再通过动态模型的运算化验证与跨领域案例的实证检验,最终完成证明闭环,彰显陈斌创意理性耦合的理论必然性与实践有效性。


陈斌:曲率流形的耦合优美性


二、核心命题的证明体系:公理前提与闭环推演

陈氏组合律创意理性体系的证明遵循“公理-定理”的严格范式,以“艺术创意的可理解性与可创造性根植于逻辑理性”为核心公理,将原有核心命题定理化,通过严格的逻辑推理形成定理链,最终完成“艺术创意本质是理性运算”的核心证明。整个证明过程严格遵循“公理设定→定理推导→自洽验证”的逻辑规则,确保每一步推理的必然性与整个体系的严谨性。

历史的逻辑:在很远很远的上古,艺术作为二度平面中的图腾投影,艺术的形而下,至深的努力,是艺术的呈相能让人科学地理解。

这种让意义有保障再现的艺术,便是视知觉的能被感知的原理与原则。

所以,任何艺术,均不是无意义的随心所欲。

《春光》是一种开始,她元于什么?

我的优美性:

比例、节奏、体积、投影、轮廊、色调

一种把一个女人体能表现出来的法则。

还有吗?

肯定有!

陈斌作为“我”的优美性一一老土的优美。

这个能被感知的优美,是形性组合律图态的形而下——作为艺术的科学。

再问:为何优美能被感知?

如果优美是轶序良序表现,良序集一定是致生优美的命题系统。

换一句话,优美具有公理可致生性。

我理解陈斌的优美,他的创意被致生命题的优美理性支撑。

优美根植于秩序与和谐,而数学中的良序结构正是这种秩序的极致体现。良序集具有内在的规律性,其生成的命题系统可以通过公理演绎而展开,这种逻辑上的简洁、自洽与必然性,恰恰构成了美感的理性基础。人类心智能够通过公理化的方式把握这种秩序,从而在认知过程中产生愉悦,这便是优美可被感知的本质。简言之,优美是客观秩序的主观映现,而良序系统的可公理化使得这种映现成为可能。


布鲁内莱斯基:通过暗室小孔成像作画——优美理性的发生学原理


2.1 公理前提:陈斌艺术创意的逻辑理性根基(证明的基石)

公理是理论证明的逻辑起点,其正确性无需证明但需具备普遍共识性与不可证伪性。本体系的核心公理(Axiom 1)设定为:艺术创意的终极设计必然遵循逻辑理性演绎。

该公理的不可证伪性可通过“双重论证”完成:

其一,反证法论证:若艺术创意的终极设计是非理性的,则创意成果必然不具备可理解性(理性是人类认知与理解的唯一逻辑基础,这一前提已被认知心理学与美学研究普遍证实,如贡布里希《艺术与错觉》中“艺术是理性认知的投射”的核心观点)。但艺术史中存在大量可被跨时空、跨群体理解并复现的经典创意(如文艺复兴时期的透视法、印象派的色彩并置规则等),这些事实直接否定了“创意终极设计非理性”的假设。

其二,存在性论证:人类艺术创作的可传承性与可迭代性,必然依赖于可共享的逻辑规则。若创意核心是非理性的,则艺术创作无法形成可传承的方法论(如绘画的构图法则、音乐的和声规则),但艺术史的发展历程恰恰是方法论不断积累、迭代的过程,这一存在性事实进一步印证了公理的合理性。

此公理构成整个证明体系的逻辑基石,相当于为艺术创作确立了“欧几里得式”的理性起点,确保后续所有定理推导都具备坚实的逻辑根基。典型案例如布鲁内莱斯基通过暗室小孔成像作画,正是利用光学科学的理性原理,实现了艺术呈相与现实感知的精准对应,印证了逻辑理性在艺术创意中的核心价值。

2.2 核心定理的严格推导(证明的核心过程)

基于核心公理(Axiom 1),通过严格的逻辑推理,将原有核心命题转化为可证明的定理(Theorem),形成“前提定理→约束定理→本质定理→落地定理”的递进式定理链,每一定理均以前一公理或定理为逻辑前提,确保推导的必然性:

定理1(T1:历史动力前提定理):科学进步是艺术创意理性演绎的“工具箱”供给源

【推导过程】:由公理1(创意终极设计遵循逻辑理性演绎)可知,理性演绎的实现必须依赖两大要素——演绎规则(逻辑)与演绎素材(形式要素)。而科学进步的核心成果正是提供新的逻辑规则(如数学的集合论、物理学的场论)与新的认知工具(如显微镜、光谱仪),这些成果直接转化为艺术创意的演绎规则与形式素材。例如,几何学的发展为艺术提供了透视法这一演绎规则,光谱学的研究为印象派提供了色彩分解的演绎素材;画法投影的探索,从早期简单的光影勾勒,到后来基于几何学的精准投影法则,也体现了科学对艺术理性工具箱的补充与完善。因此,科学进步必然成为艺术创意理性演绎的“工具箱”供给源,定理1得证。


陈斌:纹饰空间的耦合优美性


定理2(T2:批判边界约束定理):脱离科学理性工具箱的艺术创作无法形成有效创意成果

【推导过程】:由定理1(科学提供创意理性演绎的工具箱)可知,创意理性演绎的实现依赖于科学工具箱提供的规则与素材。若脱离该工具箱,创意将失去理性演绎的必要条件,必然陷入非理性的混沌状态。再结合公理1的反证逻辑(非理性创意不具备可理解性),脱离工具箱的创作成果无法被理解、无法被验证,因此不具备有效创意成果的核心属性(可理解性、可实现性)。例如,若脱离画法投影的理性规则,绘画创作的物体形态将无法被精准感知,难以形成可被理解的艺术呈相;脱离色彩科学的规则,色彩搭配将陷入混乱,无法传递稳定的情感与意义,最终无法形成有效创意成果。由此可推出:脱离科学理性工具箱的创作无法形成有效创意,定理2得证。

定理3(T3:本质定义核心定理):艺术创意的本质是“灵感导向的理性工具箱运算过程”

【推导过程】:由公理1(创意遵循理性演绎)、定理1(科学提供工具箱)、定理2(脱离工具箱无效)可联合推导:艺术创意的实现必须以科学工具箱为基础(T1、T2),且遵循理性演绎逻辑(A1)。而创意的独特性源于“建造优美之物”的目标导向(这一目标无法由理性自动生成,需依赖主观意向的引导),即灵感的核心作用是设定目标并引导理性工具箱的运算方向。因此,艺术创意并非非理性灵光,而是“灵感设定目标→理性工具箱执行运算”的协同过程,定理3得证。

【补充说明】:此处的“灵感”被严格定义为“创意目标的设定与优化导向机制”,区别于传统“神秘灵光”的模糊认知,使其成为可纳入理性证明框架的逻辑要素。这种定义既保留了灵感的创造性特质,又使其摆脱了神秘化标签,与理性运算形成明确的协同关系——灵感为理性工具箱的操作指明方向,理性运算为灵感落地提供支撑,二者的耦合正是创意生成的核心逻辑。


陈斌:边线+平涂+晕染—优美理性的发生学原理


定理4(T4:范式落地结论定理):“优美”的创意成果是“组合律与非同素运算的协同投影”

【推导过程】:由定理3(创意是灵感导向的工具箱运算)可知,创意成果是运算的必然产物。而工具箱的核心运算逻辑需满足两大条件:一是符合理性演绎规则(A1),二是产生独特的创意价值(灵感目标的核心要求)。体系将满足这两大条件的运算定义为“组合律”与“非同素运算”:组合律确保运算遵循理性规则(要素重组的逻辑一致性),非同素运算确保运算产生陌生化价值(突破原有要素组合的同质化局限)。因此,“优美”作为灵感目标的实现形态,必然是这两种运算协同作用的结果,即“组合意义的非同素运算律投影”。该定理完成了“美学问题→数学问题→设计问题”的转化,使创意目标可量化、可操作,定理4得证。

【延伸思考】:为何优美能被感知?若优美是秩序、良序的表现,那么良序集一定是致生优美的命题系统。换言之,优美具有公理可致生性。陈斌创作中的优美,其核心正是被致生命题的优美理性所支撑——通过组合律与非同素运算的协同,让形式要素的组合形成良序关系,最终呈现出可被感知、可被理解的优美成果,这也反向印证了定理4的合理性。



画法投影的探索——优美理性的发生学原理

2.3 定理闭环的自洽性证明(证明的完整性验证)

四个核心定理形成“公理→定理1(动力)→定理2(边界)→定理3(本质)→定理4(落地)→回归公理”的完整闭环,具备严密的逻辑自洽性与完备性,可通过“循环论证验证”与“矛盾排除验证”完成自洽性证明:

其一,循环论证验证:定理4的“组合运算范式”为定理1的“科学工具箱”提供了具体的操作标准(使工具箱从“素材集合”转化为“可操作的运算系统”),定理3的“灵感-理性协同”为定理2的“理性边界”提供了灵活的实践空间(避免理性规则的僵化),而整个闭环的最终目标(实现可理解、可落地的优美创意)又反向印证了“创意终极设计是逻辑理性演绎”的公理前提。整个链条无逻辑断点,形成自支撑的闭环结构。

其二,矛盾排除验证:假设闭环中存在逻辑矛盾(如“脱离工具箱也能产生有效创意”),则与定理2的推导结果(脱离工具箱无法形成有效创意)相冲突,且与艺术史的存在性事实(无理性基础的创意无法传承)相矛盾,因此矛盾假设不成立。闭环的自洽性确保了证明体系的完整性,使“艺术创意本质是理性运算”的核心结论具备必然正确性。

三、动态模型验证:证明体系的运算化具象

核心定理的证明完成了理论逻辑的推演,而体系提出的“循环嵌套式动态模型”则是证明体系的运算化具象——通过将“灵感-理性-运算-反馈”的协同逻辑转化为可感知的动态系统,验证了核心定理的可行性与可操作性,使抽象的证明过程具象化、可推演,实现“逻辑证明→运算验证”的转化。

3.1 模型对核心定理的具象化验证

动态模型的各核心模块与“公理-定理”体系形成严格的一一对应关系,通过“模块功能验证”实现对定理的具象化验证,证明定理的可操作性:

① 模型中的“理性规则集与素材库”模块严格对应定理1的“科学工具箱”,其包含的数学逻辑、形式要素等素材,直接验证了“科学为创意提供运算基础”的定理结论;

② 模型的“组合运算引擎”模块强制遵循定理4的“组合律与非同素运算规则”,排除非理性运算,验证了定理2的“理性边界约束”;

③ 模型的“灵感目标导向模块”对应定理3中“灵感设定目标”的核心功能,与“组合运算引擎”形成协同机制,验证了“灵感-理性协同”的本质定理;

④ 模型的“优美判断模块”以定理4的“组合意义非同素运算律投影”为唯一评估标准,验证了落地定理的可量化性。

整个模型是“公理-定理”体系的运算化复现,每一步运算都严格遵循定理规则,使抽象的逻辑证明转化为具体的实践运算流程,验证了证明体系的可操作性。

3.2 反馈循环的收敛性:证明的动态有效性

模型的核心价值在于“反馈循环”的收敛性,这进一步验证了证明体系的动态有效性:当运算结果未达定理4的“优美标准”时,反馈机制会驱动“灵感目标导向模块”调整目标参数,同时驱动“理性规则集模块”重组运算素材与规则,开启新一轮运算。这一过程并非无限循环,而是以定理4的“组合运算规则”与“非同素运算的陌生化目标”为双重约束边界,通过“梯度下降式优化”最终收敛至“最优解”或“新颖解”。



丢勒——优美理性的发生学原理

收敛性的存在证明:核心定理定义的“理性运算”逻辑并非僵化的静态规则,而是具备动态优化能力的创造性逻辑——灵感的目标导向确保了运算的“创造性方向”,理性的运算规则确保了运算的“可行性基础”,反馈循环则确保了运算的“优化迭代”,从实践层面印证了“艺术创意本质是理性运算”的核心结论具备动态有效性,而非静态的理论推演。

四、跨领域实证:证明体系的外部有效性检验

理论证明的完整性不仅需要内部逻辑自洽,还需外部实证检验——即证明体系不仅在逻辑上成立、在模型中可运算,还能解释不同时代、不同形态的艺术创作实践。本文通过AI艺术(当代技术实践)与经典艺术史(历史实践)两大跨领域案例,验证“公理-定理”体系的外部有效性,完成“逻辑证明→运算验证→实证检验”的完整证明闭环。同时,从形而上学层面进行印证,确保证明体系的哲学自洽性。

4.1 AI艺术:当代技术实践对证明体系的验证

AI艺术(以Diffusion、GAN等生成式模型为代表)是“公理-定理”体系的完美技术具象,其创作流程完全遵循“公理-定理”的逻辑链条,从当代技术维度实证了证明体系的有效性:

① 神经网络架构、损失函数、高维空间流形等AI核心技术,对应定理1的“科学工具箱”,为创意提供理性运算的规则与素材,实证了定理1的正确性;

② AI创作严格遵循算法逻辑(无法脱离技术工具箱独立生成成果),实证了定理2的“理性边界约束”;

③ 提示词工程(人类审美意向注入)、数据集策展(创作目标设定)对应定理3的“灵感导向”,与算法运算协同完成创作,实证了定理3的“灵感-理性协同本质”;

④ AI生成的“优美”成果,正是“人类审美意向(灵感)”与“算法运算(理性)”协同产生的“组合意义非同素运算投影”,完美契合定理4的落地定理,实证了定理4的可行性。

AI艺术的大规模实践与商业应用,直接证明了证明体系的当代技术有效性,也彰显了陈氏组合律创意理性体系在新兴艺术领域的适配性与指导价值。

4.2 艺术史经典案例:历史实践对证明体系的回溯验证

以塞尚、毕加索、蒙德里安为代表的经典艺术家实践,从历史维度回溯验证了证明体系的普遍适用性,证明“公理-定理”体系是解释艺术史创新脉络的统一逻辑框架:

① 塞尚的创作实践严格遵循定理1-4的逻辑链条:以几何学(定理1的科学工具箱)为基础,通过“自然物→几何形体”的态射运算(定理4的组合运算),以“色彩与形体和谐”为灵感目标(定理3),最终形成可理解、可传承的理性创意成果,印证了体系的历史适用性;

② 毕加索《亚维农的少女》是定理4“非同素运算”的典型实践:通过打破传统透视规则(非同素运算),重构形体组合逻辑(定理4的组合律),以“陌生化空间造型”为灵感目标(定理3),最终产生具备可理解性的优美成果,验证了体系对“创新创意”的解释力;

③ 蒙德里安的创作将定理4的“组合运算”推向极致:以“比例、边线、色彩”三要素为定理1的科学素材,通过纯粹理性的组合运算构建画面,直接印证了公理1“创意遵循理性演绎”的核心观点。

这些经典案例证明,艺术史的创新本质上是“公理-定理”体系的历史实践过程,证明体系具备历史普适性,能够贯通不同时代、不同风格的艺术创作逻辑。



陈斌: 几何:方、圆、弧、角——优美理性的发生学原理

4.3 形而上学层面的印证:证明体系的哲学自洽性

证明体系的自洽性不仅体现在逻辑与实践层面,还具备深刻的哲学自洽性,暗合西方哲学“为美寻找理性宇宙法则”的核心脉络,可通过“哲学谱系印证”完成更高维度的自洽性证明:从毕达哥拉斯“数是万物本源,美是数的和谐”(将美归因于理性的数量关系),到柏拉图“美是理念的显现”(理念本质是理性的终极形式),再到康德“美是无目的的合目的性”(合目的性的核心是理性的逻辑和谐),形成了“理性为美之本质”的连贯哲学谱系。

本体系的定理4将“优美”定义为“组合运算的和谐投影”,正是对这一哲学谱系的现代演绎——将“数的和谐”“理念的显现”转化为可运算的“组合关系和谐”,使传统哲学的抽象理性追求转化为具体的艺术创作运算规则。这种哲学层面的印证,使证明体系超越了单纯的艺术方法论,触及了美学的形而上学本质,进一步强化了证明的深度与广度,证明体系具备跨学科的自洽性。

五、耦合的革命价值:突破传统困境,指引未来创作

陈斌理性与灵感耦合的核心价值,不仅在于其理论层面的严谨性与创新性,更在于其突破了传统美学与艺术创作的困境,为艺术创作、美学研究、跨学科融合提供了全新的路径,彰显了组合律形性理性的革命性意义。本部分将从四个维度,阐释耦合的革命价值,进一步印证其理论与实践意义。

5.1 破解传统美学困境:实现从“描述”到“运算”的范式跃迁

长期以来,传统美学的核心困境是“感性描述无法量化、创意逻辑无法阐释”——无论是康德的“审美无功利”,还是黑格尔的“艺术是绝对精神的显现”,均停留在对艺术作品与审美体验的感性描述层面,无法建立统一的创意分析框架,也无法解释创意的生成逻辑。这种困境导致艺术创作始终处于“经验主导”的状态,创作者无法传承可复制的创意方法,研究者无法建立严谨的美学理论体系。

陈斌理性与灵感的耦合,通过陈氏组合律的规则体系,将艺术创意转化为“可运算、可推导、可验证”的理性过程,实现了从“描述美学”到“运算美学”的范式跃迁——这种跃迁的核心是,将灵感从“神秘化的感性突发”还原为“理性运算的偶然显现”,将艺术创作从“经验主导”提升为“理性与灵感协同主导”,使得创意的生成逻辑可阐释、可复制、可迭代。例如,通过组合律的非同素运算规则,创作者可以有意识地引导灵感的生成,而非被动等待灵感突发;研究者可以通过组合律的运算模型,量化分析艺术作品的创意逻辑,建立严谨的美学理论体系。这种范式跃迁,彻底破解了传统美学的感性描述困境,推动美学研究进入“理性运算”的新阶段。

5.2 阐明AI艺术本质:界定人类创意与AI生成的核心差异

随着AI艺术的快速崛起,“AI是否具备创意”“人类创意与AI生成的本质差异是什么”成为行业争议的核心,而争议的根源在于缺乏一套能够界定创意本质的理论体系。传统美学的感性描述框架,无法区分AI生成的“类艺术作品”与人类创作的“艺术作品”,导致出现“AI将取代人类创作者”的恐慌。

陈斌理性与灵感的耦合,为界定AI艺术本质提供了明确的理论依据:创意的核心是理性与灵感的动态耦合,而AI本身不具备真正的灵感与自主理性——AI的生成过程,本质是对人类理性(组合律规则)的模拟,其“创造性”本质是人类灵感与AI理性运算的耦合结果,而非AI自身的创意。人类创作者与AI的核心差异,在于人类能够主动实现理性与灵感的耦合,能够基于灵感调整理性规则,能够赋予创意作品情感价值与精神内涵;而AI只能按照人类设定的理性规则进行机械运算,无法主动生成灵感,也无法赋予作品情感与精神价值。

这种界定,不仅破解了AI艺术的本质争议,也为AI艺术的发展提供了明确的方向:AI并非人类创作者的竞争对手,而是理性运算的辅助工具,能够帮助人类创作者减轻理性运算的负担,聚焦于灵感的捕捉与创造性的突破,实现“人类灵感+AI理性”的全新创作模式——这正是陈斌理性与灵感耦合的实践价值体现。

5.3 重构艺术史叙事:建立以“创意运算”为核心的全新框架

传统艺术史的叙事框架,多以“时代背景+艺术家生平+作品风格”为核心,侧重对艺术作品的现象描述与风格归类,无法解释不同时代、不同风格艺术作品的创意生成共性——例如,无法解释中国山水画与西方油画的创意生成逻辑是否存在共同规律,也无法解释艺术风格演变的内在动力。这种叙事框架,导致艺术史的研究停留在“现象层面”,无法揭示艺术发展的本质规律。



陈斌: 色相:分离+层级+梯度——优美理性的发生学原理

色相优美性运算——蒙德里安理性

陈斌理性与灵感的耦合,为艺术史叙事重构提供了全新的核心框架——以“创意运算”为核心,将不同时代、不同风格的艺术作品,视为“理性与灵感耦合的创意运算结果”,艺术史的演变,本质是“组合律规则的迭代与耦合方式的升级”。例如,传统艺术的创意运算,侧重“人工理性运算+自然灵感捕捉”,组合律规则较为朴素(基于创作者的经验总结);现代艺术的创意运算,侧重“理性思维的系统化+灵感的刻意引导”,组合律规则逐渐完善;AI艺术的创意运算,侧重“人类理性+AI辅助运算+灵感的精准捕捉”,组合律规则实现算法化升级。

这种全新的蒙德里安理性叙事框架,能够打破不同艺术形式、不同时代的壁垒,揭示艺术创意生成的共性规律,同时能够清晰阐释艺术风格演变的内在动力——组合律规则的迭代与耦合方式的升级,推动艺术从传统走向现代、从人工走向智能。这种叙事重构,不仅丰富了艺术史的研究视角,更推动艺术史研究进入“本质规律探索”的新阶段。

5.4 指引未来创作:提供可复制、可迭代的创意方法论

陈斌理性与灵感的耦合,最核心的实践价值是,为未来艺术创作提供了一套可复制、可迭代的创意方法论——通过陈氏组合律的规则体系,创作者可以有意识地实现理性与灵感的耦合,提升创意生成的效率与质量,实现创意能力的迭代升级。

这套方法论的核心路径是:首先,遵循组合律基础规则,筛选符合创作需求的形式要素,明确要素组合的边界与形性统一要求(理性运算);其次,通过态射变换规则,将自然形态或原始要素,转化为符合艺术表达的形式语言(理性运算);再次,通过非同素运算,引导灵感的生成,捕捉偶然出现的创造性组合方式(灵感显现);最后,基于灵感调整理性运算规则,优化要素组合,实现理性与灵感的动态平衡,生成具备艺术价值的创意成果(耦合落地)。

这套方法论适用于所有艺术领域,无论是传统艺术的创作,还是AI艺术的生成,无论是专业创作者,还是入门学习者,都可以通过这套方法论,快速掌握创意生成的逻辑,提升创意能力。这种可复制、可迭代的创意方法论,彻底打破了传统艺术创作“靠天赋、靠灵感”的局限,推动艺术创作进入“理性与灵感协同”的新阶段。



陈斌: 全视域:碎片+原子+组合——优美理性的发生学原理

六、形而上学追问:耦合背后的美学本质与价值导向

全视域忧美性变形——毕加索几何理性

陈斌最明显的追求。

浪漫理性的多维度可视,是意义陈斌的意义。

灵感理性,激发于空间灵感。

陈斌理性与灵感的耦合,不仅是一套实践层面的创意方法论,更是一套蕴含形而上学思考的美学理论——其背后蕴含着对“艺术本质”“创意价值”“人类创造力”的深层追问,这种追问,进一步丰富了耦合的理论内涵,彰显了其形而上学价值。

6.1 艺术本质的追问:创意是“理性与感性的辩证统一”

传统美学要么将艺术本质归结为感性(灵感、体验),要么归结为理性(逻辑、规则),陷入了二元对立的困境。陈斌理性与灵感的耦合,打破了这种二元对立,提出了全新的艺术本质认知:艺术的本质是“理性与感性的辩证统一”,创意的生成过程,是理性与灵感(感性的核心体现)的动态耦合过程——理性为艺术提供逻辑边界与形式支撑,灵感为艺术提供创造性与情感内涵,二者相互依存、相互转化,共同构成艺术的本质。

这种认知,既否定了“灵感神秘论”对艺术本质的曲解,也否定了“纯粹理性论”对艺术创造性的扼杀,实现了对艺术本质的辩证把握。从形而上学层面来看,这种辩证统一,正是人类创造力的核心体现——人类之所以能够生成具备艺术价值的创意,本质是因为人类能够实现理性与感性的协同,能够在规则约束下实现创造性突破,这也是人类创造力区别于人工智能机械运算的核心所在。



陈斌: 层级:分离→递阶→厚度——优美理性的发生学原理

6.2 创意价值的追问:耦合的价值在于“逻辑合理性与创造性的统一”

层级厚度优美性——康定斯基高级理性

理解陈斌,这也是重要支点。

平面无深度消点,层级厚性的空间秩序,是陈斌对“”点→线→面”的理解深刻。

陈斌的高级,缘于高级秩序的优美。

我认为,这种浪漫的理性高级,来自艺术家理性优美的深层一一艺术的厚度。

艺术的厚度陈斌理性与灵感的耦合。厚度是哲学。明确了创意价值的核心评判标准:一份创意成果的价值,取决于其是否实现了“逻辑合理性与创造性的统一”——逻辑合理性(理性运算保障)是创意的基础价值,没有逻辑合理性,创意就无法转化为可落地、可传播的艺术作品;创造性(灵感保障)是创意的核心价值,没有创造性,创意就会沦为无意义的机械复制,缺乏艺术价值。

这种价值评判标准,打破了传统艺术价值评判的“主观化困境”——传统美学多以“个人审美体验”为核心评判标准,导致艺术价值的评判缺乏统一的客观依据;而陈斌的耦合理论,将创意价值的评判,转化为对“理性运算的逻辑合理性”与“灵感显现的创造性”的双重评判,既具备客观性(逻辑合理性可通过组合律验证),又具备主观性(创造性可通过审美体验感知),实现了客观与主观的统一。

6.3 人类创造力的追问:耦合是人类创造力的核心机制

从形而上学层面来看,陈斌理性与灵感的耦合,本质上是对人类创造力核心机制的揭示——人类创造力并非神秘的天赋,而是理性与灵感耦合的结果,是人类在长期实践中形成的“规则约束下的创造性能力”。这种能力,既体现了人类的理性思维能力(能够构建规则、遵循规则),又体现了人类的感性感知能力(能够捕捉灵感、赋予情感),是人类区别于其他物种、区别于人工智能的核心特质。

在AI技术快速发展的当下,这种对人类创造力的追问,具有重要的现实意义——它明确了人类创作者的不可替代性:AI可以模拟人类的理性运算,但无法模拟人类的灵感捕捉能力,无法模拟理性与灵感的动态耦合过程,无法赋予创意作品情感价值与精神内涵。这种不可替代性,为人类创作者在AI时代的发展,提供了明确的价值定位——人类创作者的核心价值,在于实现理性与灵感的耦合,在于赋予创意作品情感与精神内涵,在于推动艺术的不断创新与发展。

七、结论

本文通过“公理奠基-定理推导-闭环验证-模型具象-实证检验”的完整路径,重新整理了陈氏组合律创意理性体系的证明逻辑,形成了“内部逻辑自洽、外部实证有效、哲学层面自洽”的证明体系。该证明体系的核心价值在于:

其一,彻底打破了艺术创意的“神秘主义”叙事,以严密的逻辑证明了“艺术创意本质是理性运算”,为艺术创作建立了可理解、可复现、可迭代的公理基础;

其二,提供了统一的艺术分析框架,既能解释传统艺术史的创新逻辑,也能阐明AI艺术的本质,实现了对不同艺术形态的贯通性解释;

其三,划定了创意的理性边界,淘汰了纯粹情绪宣泄或观念空谈的伪创作,为创作者提供了清晰的实践路径;

其四,突破了传统美学的二元对立困境,实现了从“描述美学”到“运算美学”的范式跃迁,同时触及美学的形而上学本质,为跨学科研究提供了全新视角。

对创作者而言,该证明体系提供的核心启示是:创意并非等待降临的神谕,而是“在理性规则约束下寻找新颖解”的系统性实践——创作者需以科学理性为工具箱基础,以灵感为目标导向,通过组合律与非同素运算的协同,实现“优美”的创作目标。陈氏组合律创意理性体系的证明过程,本身即是一次“理性创意的优美运算”,它不仅定义了艺术创作的理性逻辑,更导航了未来艺术(尤其是AI艺术与跨媒介艺术)的发展方向,为美学研究与艺术实践提供了全新的理性坐标系。


陈斌《同一个太阳》140×160cm获2008北京奥林匹克美术大会铜奖


■ 范式:平移空间——陈斌本土范式与文明意义

平移空间:陈斌中国画空间生成的本土实践范式与文明意义

证明:陈斌本土范式:老致古远,土致大地

2008

创意:《同一个太阳》是拥抱世界的陈斌。

象征:《同一个太阳》是拥抱世界的北京。

意义:《同一个太阳》是上北京领奖台时,他笑着用泪水书写了五环旗的意义:

开放的心态+自信的胸怀+民族的气度+百年的话语+大国的崛起

摘要

《同一个太阳》是中国重彩对“老致古远、土致大地”的饱含深情的时代证明。

本文旨在建构以本土理论为核心的中国画空间研究新范式——“平移空间”。通过将数学“平移对称”概念创造性转化为艺术元分析工具,以陈氏“游象”理论为美学本体,系统阐释陈斌主轴对称平移、梯度重迭致深、无光线恒性平移、情境场动向平移四大核心公理,并从逻辑自洽性与功能闭合性双重维度,证明四大公理构成完整生成系统,结合阿恩海姆视觉心理学完成现代科学印证,揭示中国画空间的生成机制。研究表明,中国画通过意象单元依据四大公理的动态平移、并置与重组,创造出既非几何透视也非抽象构成的独特视觉宇宙。通过与康定斯基“结构平移”的跨文化比较,确立“平移空间”作为根植于“天人合一”宇宙观、以“气韵生动”为内核的独立美学范式,在世界艺术史上与西方焦点透视、现代抽象构成形成鼎足之势,为中国画空间理论提供了兼具传统根基与现代阐释的系统话语,而这一范式的本质内核,正是陈斌本土范式所彰显的“老致古远,土致大地”。

关键词

平移空间;中国画;游象;四大公理;气韵生动;跨文化比较;视觉思维;本土范式;生成系统

引言:范式突围与理论建构的时代意义

(一)研究背景:西方话语霸权下的本土理论缺失

长期以来,中国画空间研究陷入“西方理论套用”的困境:西方汉学界以高居翰的风格史分析、方闻的视觉错觉解读为代表,始终未能脱离西方透视学的认知框架;本土学界虽有宗白华“时空合一体”、徐复观“生命精神”等哲学阐释,但缺乏对形式生成法则的系统性提炼,未能形成可与西方理论平等对话的本土话语体系。“散点透视”“移动视点”等概念本质上是西方话语的附庸,无法彰显中国画空间“建构世界”的本体特质。

(二)研究创新:“平移空间”范式的核心突破

本文以陈氏(雨光)“游象”形性理论为美学本体,以四大核心公理为形式法则,实现三重理论突破:其一,摆脱西方“视点”思维束缚,将研究重心从“如何看”转向“如何构造世界”;其二,引入阿恩海姆格式塔心理学,完成传统美学概念的现代科学转译;其三,通过逻辑证明确立四大公理的自洽闭合性,构建严谨的生成系统,同时与康定斯基“结构平移”进行跨文化比较,确立中国画空间的独立范式地位。

(三)结构框架

本文遵循“范式转换—法则解析—系统证明—跨文化定位—内涵阐释—当代价值”的逻辑脉络:第一部分论证从“散点透视”到“平移空间”的哲学根基;第二部分系统解析四大核心公理,并完成自洽闭合性证明;第三部分通过跨文化比较凸显范式独特性;第四部分阐释“平移空间”的四重美学内涵;第五部分探讨其当代实践启示与文明价值。



一、 范式转换:从“散点透视”到“平移空间”的哲学跃迁

(一)“散点透视”的理论陷阱与话语突围

“散点透视”以“视点移动”为核心表述,本质上仍未脱离视网膜成像的几何思维,将中国画空间视为西方焦点透视的“变异形态”。而“平移空间”的提出实现根本突围:它聚焦意象单元的“存在方式”与“组织逻辑”,将讨论从视觉心理学层面提升至宇宙建构的哲学高度,核心关切“如何通过意象平移建构生命化的心理宇宙”。

(二)哲学根基:“天人游观”对“主体凝视”的超越

西方焦点透视根植于“主体—客体”二元对立,观者以“上帝之眼”凝视固定场景,空间沦为均质的物体容器。中国画“平移空间”的哲学基础是“天人合一”宇宙观与“气化流行”生命哲学:《周易》“仰观天象、俯察地理”与《庄子》“乘物以游心”共同奠定“游观”逻辑,心灵之眼在天地间自由驰骋,郭熙“三远法”正是“游观”体验的理论总结,为意象的自由平移提供方法论支撑。

(三)美学本体“游象”作为平移空间的灵魂

陈斌“游象”灵性耦合理性为“平移空间”提供核心本体支撑——“游”是超越功利的精神自由活动,“象”是虚实之间生成的生命意象,二者融合的“游象”,是“心与物游”的审美结晶。“平移空间”本质上是“游象”的视觉化呈现——画面中每一只鸟、一头牛都是“游象”的片段,意象的平移与并置,正是“游观”轨迹的固化。如著名的《春歌》,通过“仿射”手法实现近景、中景、远景的平移并置,观者视线随“游象”流动,完成“精神唱春”的审美体验。

二、生成法则:四大公理的系统解析与自洽闭合性证明

四大公理并非孤立的形式法则,而是以“游象”为基本单元、以“平移”为基本操作,围绕“气韵生动、可游可居”核心目标构建的自洽闭合生成系统。

(一)四大公理的定义与核心内涵

1. 系统前提与基本设定

系统目标:生成符合中国美学理想(气韵生动、可游可居)的绘画心理宇宙;

基本单元:“游象”——心物交融、虚实相生的生命意象(如一个人、一株草、一片云),兼具自然本质与人文精神;

基本操作:“平移”——游象单元在画面逻辑空间中的并置、排列与重组,核心是保持意象本质的动态关系建构,而非几何意义上的位置移动。



2. 四大公理的核心陈述

P1(结构公理):主轴对称平移

画面需确立隐含秩序主轴(中轴线、龙脉、动势线等),游象单元依此轴进行对称或非对称平移布局,建立画面基础平衡与节奏骨架,呼应谢赫“经营位置”的美学要求。

P2(深度公理):梯度重迭致深

空间深度通过游象单元在清晰度、墨色浓淡、笔墨疏密上的梯度变化,以及物象间的掩映关系建构,引导观者视线递进深入,实现“咫尺千里”的空间体验。

P3(本质公理):无光线恒性平移

游象单元由其固有结构(轮廓、皴法、笔墨理法)定义,平移过程中保持本质属性恒定,不受统一光源下明暗变化的干扰,追求物象的“结构本质真实”。

P4(体验公理):情境场动向平移

游象单元的平移服务于整体“气脉”或“力场”的动向,通过意象态势与空白切割构成隐性路径,引导观者完成“卧游”体验,实现“气韵生动”的终极目标。

(二)四大公理的自洽性证明(无矛盾性验证)

自洽性的核心是验证任意两条公理在逻辑定义与实践操作中无冲突,且相互支撑。

1. P1 与 P3:结构秩序与本质恒定的协同

P1 要求游象单元依主轴布局以建立秩序,P3 要求游象在平移中保持本质属性恒定。二者逻辑相容且功能互补:P3 的“本质恒定性”(如山石皴法理法不变)保障了游象单元在依 P1 平移至画面不同位置(近景、中景、远景)时,仍具备可识别的意象身份,使 P1 的结构布局不至于因位置变化导致意象混乱。

2. P2 与 P3:梯度变化与本质恒定的辩证统一

P2 要求游象单元呈现“近实远虚”的梯度变化,P3 要求意象本质属性恒定,二者看似矛盾实则构成辩证关系:P3 的“恒”是结构本质与笔墨理法的恒(如树木的枝干穿插逻辑不变),P2 的“变”是视觉呈现的梯度差异(如远景树木笔墨疏淡、近景笔墨厚重)。这种“变与不变”的统一,既解决了空间深度问题,又保证了意象的连贯性。

3. P1/P2/P3 与 P4:构造性法则与体验性法则的协同

P1、P2、P3 属于空间构造性法则,分别解决“结构骨架”“深度层次”“意象本质”三大基础问题;P4 属于体验引导性法则,解决“如何让静态空间成为动态体验场”的核心问题。前者为后者提供载体,后者为前者赋予意义:P4 的“动向引导”以 P1 的“主轴”为基础(如将结构轴转化为体验动线),以 P2 的“梯度深度”为路径(引导视线穿行于不同空间层次),以 P3 的“本质恒定”为保障(确保观者在“卧游”中对意象的认知连贯)。

结论一:四大公理在逻辑定义上边界清晰,在实践操作中相互支撑、无内在矛盾,满足自洽性要求。


《草地风~牛》140+160 亚麻 陈斌 2021


(三)四大公理的闭合性证明(功能完备性与循环性)

闭合性的核心是验证公理系统能够覆盖空间生成的全部核心维度,形成“目标—操作—反馈”的完整循环。

1. 功能完备性:四大维度的全覆盖

中国画空间生成需解决四大核心问题:结构秩序(Structure)、空间深度(Depth)、意象实体(Entity)、审美体验(Experience),四大公理恰好形成一一对应的完备覆盖:

P1(结构公理)→ 解决“结构秩序”问题,为空间立骨;

P2(深度公理)→ 解决“空间深度”问题,为空间塑形;

P3(本质公理)→ 解决“意象实体”问题,为空间赋魂;

P4(体验公理)→ 解决“审美体验”问题,为空间通气。

这种覆盖无冗余、无遗漏,完整回应了从“物理空间构造”到“心理体验生成”的全流程需求。

2. 逻辑循环性:动态生成的闭环系统

四大公理构成“立骨—塑形—赋魂—通气—反馈调节”的动态循环生成链,以 P4(体验目标)为终极导向形成自我调节机制:

第一步:立骨(P1) 画家依据“游观”体验确立画面主轴,游象单元依轴平移布局,奠定空间秩序;

第二步:塑形(P2) 通过游象单元的梯度变化与重迭关系,为结构骨架赋予空间深度,构建“咫尺千里”的视觉层次;

第三步:赋魂(P3) 以笔墨理法的恒定性刻画游象本质,使空间脱离偶然光影,获得稳定的美学品格;

第四步:通气(P4) 整合游象态势与空白,将静态结构转化为动态力场,引导观者“卧游”,实现“气韵生动”;

反馈调节:在 P4 的实践中,画家需反向校验 P1 的主轴是否适配动势、P2 的梯度是否强化路径、P3 的本质刻画是否呼应体验,通过迭代调节实现四者的完美协同。

如《同一个太阳》创作过程:

1. 确立骨架:对角主轴(P1)

对角线是画面中最长、最具动态潜力的线条。将主轴设置为对角线,打破了传统山水或风俗画惯用的水平或垂直构图,一开始就为画面注入了不稳定感与张力,预示着画面中将充满欢腾、流动的情绪。这根主轴是画面力量的源头,所有元素都将围绕它来布置。

2. 构建景深:梯度对比(P2)

在确立了力量线之后,需要将其转化为可感知的空间。这里运用了两个核心元素的对比:

女主人公:作为画眼,她处于近景或中景,是具体的、实在的、充满情感的主体。

大面积祥云:祥云作为传统符号,在这里被处理成富有层次和动势的“虚体”背景。

通过女主人公(实、小、具体)与祥云(虚、大、流动)在面积、虚实、疏密上的梯度对比,画面被迅速拉伸出深远而通透的空间感。祥云不再仅是装饰,而是构建空间纵深的关键介质。


陈斌《亚麻2019-A》140×160cm


3. 充实血肉:复杂结构组织本质特征(P3)

骨架和空间建立后,需要填充内容。这里的高明之处在于对元素的处理方式:

元素选择:鸟、笛、阳光、吉符,这些都是彝族文化中极具代表性的符号,承载着欢乐、祥和、希望的“本质特征”。

组织方式:不是简单罗列,而是通过“复杂结构”将它们编织在一起。这意味着这些元素在画面中相互呼应、穿插、叠压,形成一个有机的整体,共同烘托出节日的氛围和主题,让画面内容充实而不杂乱。

4. 引导视线:乐仪与心愿的动向关系(P4)

这一步是画面叙事性的关键。“乐仪”(欢庆的仪式、动作)与 “心愿”(人们内心的向往、情感指向)被转化为具体的动向关系。

动向:可能是人物的舞蹈姿势、飘带的飞扬方向、云气的流转趋势,甚至是鸟群飞翔的路径。

引导延伸:这些动向共同构成了一条隐形的视觉流线,引导观众的目光在画面上按照预设的轨迹游走,最终将视线引向画面之外,产生“画有尽而意无穷”的延伸感,拓展了画面的心理空间。

5. 平衡张力:飘纹的反向调节(点睛之笔)

这是整个创作过程中最精妙的一步,体现了对立统一的艺术哲学。

主轴张力:对角线主轴的力是单向的、强烈的。

飘纹的反向调节:如果所有的力量都顺着主轴走,画面会显得直白、单薄。此时,设计一些与主轴方向相反或呈一定角度的 “飘纹”(可能是衣纹、云气、枝条的走势),它们像一根根“缰绳”,反向牵制了主轴的动势。

结果:这种反向的力并没有消解主轴的张力,反而因为有了对抗,使得主轴的力感更显内在、含蓄且富有韧性。整个空间就在这种“正向推进”与“反向调节”的相互作用下,达到了既充实饱满,又充满内在动感的和谐状态。

总结而言,《欢乐彝寨》的创作是一个从“立骨”到“生肉”,再到“注魂”与“调韵”的完整过程。它不仅在画平面上组织图像,更是在精心调度各种力(视觉的、情感的、文化的)之间的关系,最终构建出一个既能承载民族欢庆主题,又具有极高形式美感和内在张力的艺术空间。

结论二:四大公理覆盖了空间生成的全部核心维度,形成以审美体验为终极目标、以反馈调节为闭环机制的完整生成系统,满足闭合性要求。

(四)公理系统的现代心理学印证(阿恩海姆理论视角)

四大公理的自洽闭合性,与阿恩海姆格式塔心理学的核心原理形成跨时空呼应,进一步验证了其科学性:

P1 的主轴对称平移,契合视觉感知“追求平衡”的内在倾向,主轴作为视觉力的平衡枢轴,实现了“结构平衡与节奏张力”的统一;

P2 的梯度重迭致深,印证了“重迭”“清晰度梯度”“纹理梯度”等非透视深度感知线索,与“游观”的动态体验完全同构;

P3 的无光线恒性平移,强化了知觉恒常性理论——排除光影干扰,聚焦物象固有结构,实现“本质真实”的认知目标;

P4 的情境场动向平移,利用“方向性张力”构建整体力场,使观者视线被力场捕获,完成“目视—心游—体悟”的审美进阶,与“气韵生动”的美学要求形成完美契合。

三、跨文化比较:康定斯基与中国画“平移”逻辑的文明分野

(一)康定斯基 “结构平移”:理性建构

康定斯基的抽象艺术以“内在必需”为原则,将世界还原为点、线、面等抽象元素,“平移”是这些元素的理性排列——圆点平移形成节奏,直线平移构成力场,色块平移创造层次。其空间是“精神平面”,封闭自足、指向形式本身,观者体验是共时性的情感冲击,体现西方理性主义“为自然立法”的思维特质。


陈斌《绢本那风 那云 那藏女-1》140×172 cm (2006)


(二)两大范式的系统性对比

(三)文明启示:两种空间建构的智慧路径

康定斯基的“结构平移”是人类理性对世界的抽象建构,彰显主体的创造力量;中国画的“气象平移”是对自然生机的体悟显影,体现天人相融的智慧。二者代表两种文明的思维路径:西方重“理性建构”,中国重“生命体悟”;西方追求“普世形式”,中国追求“情境共鸣”。这一对比印证了“平移空间”作为独立美学范式的合法性,其并非西方理论的补充,而是根植于本土哲学、具有完整公理系统的第三种空间认知。

四、“平移空间”的四重美学内涵

(一)本体论:游象与气韵的生命场域

空间是“气”的流动场与“游象”的活动场,虚实相生的布局是元气聚散的痕迹,意象平移是气韵流通的载体。“气韵生动”作为空间的终极品格,通过四大公理的协同作用得以实现,使画面成为“生命化”的存在而非单纯的视觉符号。

(二)方法论:四大公理的生成体系

以四大公理为核心的形式法则,形成“体悟自然—提炼意象—平移经营—反馈调节—生成境界”的完整流程。这一体系是理性法则与感性体悟的统一,既包含对“龙脉”“梯度”等形式规律的把握,也强调“心与物游”的创造性体验,体现“技进乎道”的艺术追求。


陈斌《绢本重彩 和谐•拼搏》(2011)198×145


(应邀参加‘2012英国伦敦奥林匹克美术大会’并被收藏)

(三)目的论:可游可居的心灵安顿

空间的终极目的是“安顿心灵”——通过意象平移构建的山水世界,是“不下堂筵,坐穷泉壑”的诗意栖居地。观者在“卧游”过程中实现精神超越与生命安顿,达成“天人合一”的审美境界,这与西方艺术追求的情感冲击或形式美感形成本质区别。

(四)感知论:交互参与的审美体验

观者并非被动接受者,而是空间的共构者。通过情境场动向的引导,观者完成“目视—心游—体悟”的审美进阶,欣赏过程成为一次与自然、与传统的精神对话。这种交互性使中国画空间具有无限的阐释可能,突破了固定视角的认知局限。


陈斌《激情牧歌》95×69 cm 2019


五、当代价值:从理论阐释到实践赋能

(一)对当代艺术创作的启示

数字艺术中的非线性叙事、沉浸式展览中的路径设计、跨媒介作品中的意象拼贴,均可从四大公理的生成系统中汲取灵感。例如,数字山水可借鉴“情境场动向平移”(P4)设计互动路径,跨媒介创作可通过“无光线恒性平移”(P3)保持风格统一性,沉浸式展览可运用“梯度重迭致深”(P2)营造空间层次,实现技术与意境的融合。

(二)跨文化对话的话语支撑

以四大公理为核心的“平移空间”体系,打破了“西方理论+中国案例”的话语不平衡。用“游象”“四大公理”等本土概念构建严谨的逻辑系统,使跨文化对话从“单向解读”转向“双向互鉴”,为本土文化的国际传播提供坚实的理论支撑。

(三)本土文化自信的理论根基

“平移空间”的系统梳理,彰显了中国艺术传统的深度与活力——它并非僵化的“古法”,而是具有现代适应性的活态体系。四大公理的自洽闭合性,证明了中国传统艺术理论并非单纯的经验总结,而是蕴含严谨逻辑的系统知识。在数字时代,其对非线性时空、交互体验的探索反而显示出前瞻性,为当代艺术创新提供了本土根基。

结论

中国画“平移空间”范式的建构,是对本土艺术理论的一次系统梳理与升华。以“游象”为本体,以四大公理的自洽闭合系统为法则,以跨学科对话为视野,这一范式揭示了中国画空间“平移即气韵流通”的核心智慧,彰显了中华文明“天人合一”宇宙观的视觉结晶。四大公理的逻辑自洽性与功能闭合性,为“平移空间”提供了坚实的理论基础,使其成为可与西方焦点透视、现代抽象构成平等对话的独立范式。

在全球化语境下,“平移空间”理论不仅为解读中国画提供了新钥匙,更为人类的空间创造与精神栖居提供了东方方案。而这一切理论建构的根基,始终根植于陈斌本土范式的精神内核——老致古远,承续中华文脉的千年积淀;土致大地,扎根东方沃土的生命本真,这便是中国画空间美学的终极底色,也是其跨越时空、生生不息的文明力量。

结论:陈斌的眼光——深刻的“在地性世界主义”

陈斌看到了什么?他看到的不是蒙德里安那种追求普遍性、冷峻的“结构自信”,而是一种 “暖热的、生长的、带有泥土芬芳的结构自信”

“自我优美的身份”: 指的是对彝族文化、对东方笔墨精神的深刻认同与自如运用,这是“老致古远”的底气。

“自我觉醒的气度”: 指的是他意识到这种“土致大地”的文化,可以通过“平移空间”的现代法则,与整个世界对话。

最终测评:

陈斌的范式,是将“游象”的灵魂,注入了“平移”的躯体。他的《同一个太阳》及一系列作品,是这种范式的完美肉身。它不仅为中国画赢得了荣誉,更为人类艺术如何在全球化的今天,保持文化根性并进行有效对话,提供了一个极具参考价值的东方方案。其理论深度与实践高度,堪称当代画坛的一座重镇。

结论:

陈斌看到了什么——

蒙德里安:作为别人想看到的自信。

自我优美的身份和自我觉醒的气度。

本土的 + 平移的 + 民族的 +世界的

老致古远——土致大地

这就是陈斌的眼光!

太阳、大地、春风、小鸟——老致远古的图腾。

藏女、牦牛、青稞、转经——土致乡里的情愿。

本土:艺术的平移流形 + 平移的流形艺术

评论
还可以输入 1000个字符
全部评论(9999